引言
我國智慧城市建設“遍地開花”,智慧城市產業是塊大蛋糕,地方城投公司作為傳統城市開發建設的主力軍能否在智慧城市建設過程中繼續分享發展紅利?又應該如何參與其中?
我國城市化進程快速推進,2019年城鎮化率已突破60%。伴隨著城市化進程,一系列問題和挑戰也逐漸凸顯,如交通擁堵、環境污染、教育資源緊張等。智慧城市利用新理念、新技術、新模式,能夠有效緩解快速城市化問題。
因此,我國多地政府逐步推進智慧城市建設,深圳、上海、重慶等地相繼出臺智慧城市建設方案。據測算,2015年至2019年,我國智慧城市投資規模年均增速達到30%,在此機遇背景下,多地城投提出將智慧城市建作為其重要業務之一,但是在實踐過程當中也面臨著許多難題:
●??地方城投應該承擔怎樣的角色定位?是傳統模式下發揮政府融資平臺作用,或者承接智慧基礎設施的代建任務,技術研發與創新主體,還是產業引領平臺?
●??地方城投的突破口和關鍵抓手在哪里?地方城投參與智慧城市建設,哪些業務更適合自己?業務應該如何切入?如何參與市場競爭?哪些資源可以借用?
●??地方城投應該構建怎樣的商業模式?地方城投應與產業鏈上的哪些主體進行合作?合作模式應該是怎樣的?如何增強發言權?怎樣提升盈利能力?
如果這些問題不能得到有效解答,那所謂的地方城投要在智慧城市建設中有所作為,根本無從談起。
01、我國智慧城市建設階段和挑戰
在解答地方城投的困惑前,需要來認識目前我們所面對的智慧城市建設處于怎樣的一個狀態,有什么特征。
經過不斷的演變和發展,我國智慧城市建設經歷了萌芽、探索發展期后,正處于新型智慧城市建設期。目前,地區之間智慧城市建設差異大,信息保障、智能設施、市民體驗、生態宜居等領域仍比較薄弱,我國智慧城市建設整體處于初期階段,未來較長一段時間內仍以打基礎為主。

總體來看,我國智慧城市建設呈現“三多兩核一長一廣”的特點,即參與主體多、交叉領域多、應用場景多,數據中心、計算能力為體現城市“智慧”價值的兩大核心,產業鏈條長,涉及了規劃設計、芯片研制、硬件生產、軟件開發、系統集成、運營維護等多個環節,影響范圍廣,包括城市空間、生態環境、社會治理、經濟發展等。

經歷了十余年的發展,我國智慧城市建設取得了顯著成就,例如城市治理、惠民服務領域智慧化水平大幅提升,核心關鍵技術取得顯著進展。但是在建設實踐中,也面臨著許多挑戰。主要包括以下四個方面:
一:智慧城市建設體量大,有效、可持續的商業模式尚不清晰,以政府財政作為投資和運營期的主要資金支付來源,地方政府財政壓力較大。
二:智慧城市試點建設期,不同的城市、不同的部門分頭牽頭項目實施落地,由于缺乏統一規劃,引入技術標準不一,跨部門、跨層級的信息共享存在一定困難,數據價值的充分發揮受到較大約束。
三:人為干預和自然災害都有可能導致數字化基礎設施的崩潰。此外,數據共享過程中,涉及個人隱私、數據資源所有權等潛在法律風險。
四:由于項目更多強調的是信息化的投資建設,對運營維護以及創新應用重視不足,社會對智慧城市建設效果感知欠佳。
面對如此一些問題,城投企業應思考如何發揮優勢,從“規劃、融資、建設、運營”等流程上,支撐智慧城市建設,加強城市大數據中心承建和運營,做好“可以托付的”公共數據管理服務等,有效地為政府化解困境。同時從市場角度出發,堅持產業聚合的發展思路,整合產業鏈上下游相關主體優勢,建立可持續發展的商業生態。
由此可見,雖然各地加快智慧城市建設,市場空間巨大,但是一系列的挑戰也制約著項目的落地,因此如何積極把握市場機會,有效化解智慧城市建設痛點,化挑戰為機遇,成為地方城投企業成功的關鍵。
02、智慧城市建設機遇,地方城投如何參與其中?
定位選擇的邏輯:在進行角色定位時,地方城投離不開“股東訴求”“競爭環境”“自身能力”三個方面的影響和約束。

從政府視角來看,為解決前文提到的挑戰,地方政府作為智慧城市建設的牽頭者也面臨著許多具體的問題。地方政府亟需城投的支持主要集中在資金、項目統籌管理和應用場景提供,以確保項目快速落地,尤其對是“值得信賴的”公共數據管理的需求較強。
從競爭環境來看,縱覽產業鏈,規劃設計、軟硬件研制、系統集成、運營維護等環節競爭較為激烈,尤其是互聯網、平臺型獨角獸具備了絕對的競爭優勢,大型國際廠商也加入其中。
從自身能力來看,城投企業核心優勢主要在后端的基礎設施投資建設、項目管理以及豐富的場景資源,在前端的技術創新、市場化運作、用戶需求洞察等方面存在明顯不足,這也直接影響了城投企業對業務發展與合作模式的選擇。
因此,綜合以上三個方面因素,現階段地方城投定位為“智慧基礎設施投資建設者、核心平臺運營服務商、關鍵領域解決方案集成商”是相對合理的選擇。當然這并不是固定格式,地方城投自身特點差異、在不同的發展階段,業務側重會有所不同、定位也應有所演變。

城投企業可以從參與模式、產業環節、應用領域三個方面尋找合適的切入點和成長路徑。

參與方式主要包括發起新設、合資合作、投資并購、戰略同盟等。不同的方式,適用性也有所不同,例如發起新設更多的適用于傳統基礎設施智慧化升級,尤其是公益性項目;而投資并購更適用于對區域內綜合實力較弱、有獨特優勢的技術性企業的并購;通過業務轉型發展,更適合于既有業務與信息化、IT相關,且依托政府特許經營發展的企業。
在產業環節選擇時,往往從基礎設施投資建設(例如大數據中心、智慧燈桿、智慧道路等)出發,并依托特許經營,逐漸積累經驗和人才,再往上游的設計、中游的軟件開發和下游的平臺運營等進行產業鏈延伸。
參與的行業應用方面,短期內可依托當地技術資源,聚焦于自身或者區域優勢產業,實現產業的智慧化升級;長期則關注需求,例如智慧交通、城市應急等領域增速比較快,值得關注。橫向拓展時,為發揮既有業務優勢,應選擇技術可復制性高、場景資源協同性好的領域。
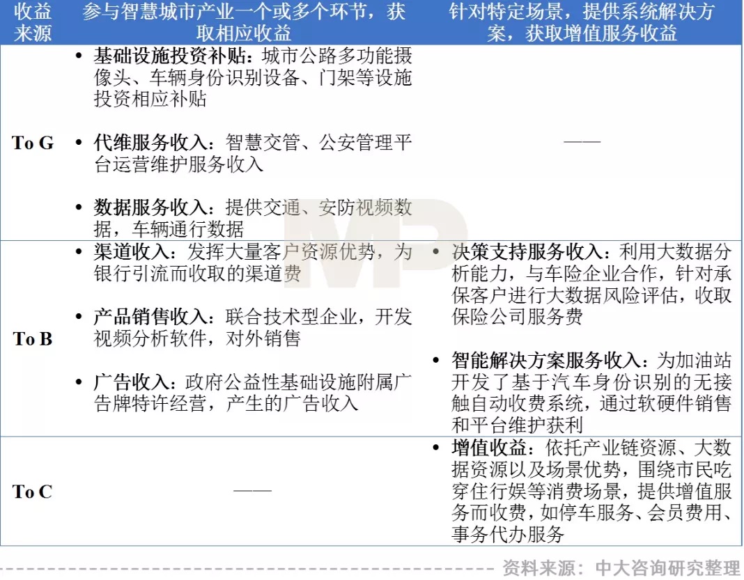
總體上,城投企業在智慧城市建設過程中,盈利主要包括三種方式:
其一,傳統的參與產業鏈一個或多個環節,提供基礎的產品或服務而獲得收益;
其二,通過整合資源,針對特定場景,打造產業級或者消費型應用,獲取增值服務收益;
其三,圍繞產業鏈關鍵環節,通過產業投資,獲取投資收益。

針對前兩種盈利方式,地方城投的利潤來源包括政府支付、企業支付、市民支付,先行者們已經在進行探索和嘗試,不少地方城投亦初顯成效。
【例】西南地區某地方城投圍繞智慧交通產業鏈,面向政府部門、應用服務商及城市市民提供相關服務而構建的盈利模式。

部分城投企業通過股權投資打造智慧城市產業鏈,實現多元化收益。例如,上海城投較早發起智慧城市產業投資基金,半年募集資金超10億元,并作為基金管理人,對智慧城市產業鏈進行布局。

結語
我國智慧城市建設仍處于初期階段,未來市場空間巨大。生而即為秉承城市投資建設使命,地方城投在城市空間開發建設方面經驗豐富,地方資源協調、城市資產運營也具有明顯優勢。但是過去“代政府融資建設、依賴配套土地開發反哺”的老套路已無法滿足新時代、新產業的要求。
地方城投需要做好“促進地方城市發展、與政府和企業做好一門生意、服務社會民生需求”三篇文章;對于已進場者,應重點思考如何進一步做大規模、匯集優質數據資源,并加快商業變現;對于摩拳擦掌的觀望者,則更應重點思考如何找準自己定位,獲得一張入場券,建立自己的核心優勢。