引言
推進高水平開放是促進我國經濟高質量發展、構建國內國際雙循環新發展格局的重要舉措。為此,2021年的中央經濟工作會議重點強調要繼續“擴大高水平開放,多措并舉穩定外貿”,去年12月23號的國常會在深入貫徹會議精神后進一步又提出了要“確定跨周期調節措施,推動外貿穩定發展”。
2021年我國對外開放成效到底如何?2022年擴大高水平開放又將從哪些領域著手?中大咨詢此次將推出“中央經濟工作會議解讀—高水平開放篇”進行深入分析。
本篇為《從中央經濟工作會議看2022》系列的“高水平開放篇”,全篇詳細報告可在文末掃碼添加顧問獲取。
一、區域協調發展持續有效推進,
今年對內對外合作將不斷深化
推進區域協調發展戰略是擴大高水平開放的重要抓手,2021年的中央經濟工作會議再次強調要“深入實施區域協調發展戰略”。區域協調發展包含對內對外兩個層面:對內就是要深入實施區域重大發展戰略,對外就是要推進更寬領域、更深層次對外開放。

圖1 國家“十四五”規劃對國內國際區域協調發展的部署要求
數據來源:國家“十四五”規劃
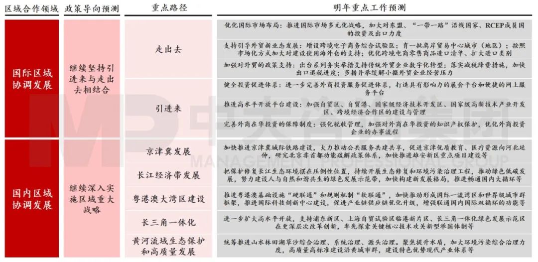
國內方面,2021年我國繼續以深入實施區域重大戰略為抓手推動區域協調發展。京津冀、長江經濟帶、粵港澳大灣區、長三角、黃河流域等區域的發展建設均按照國家“十四五”規劃要求穩步推進。
國際方面,2021年我國繼續堅持“引進來”與“走出去”相結合的對外開放戰略,國家間跨區域合作不斷取得新的進展?!白叱鋈ァ狈矫?,2021年我國對外貿易增勢強勁,1-10月對東盟、歐盟及亞太經合組織的累計出口額同比分別增長19.1%、23.4%、21.4%;“引進來”方面,2021年我國吸收外資能力顯著加強,1-10月我國實際利用外資額較去年增長17.8%,而1-5月新設立外商投資企業數量更是同比增長48.6%。

圖2 我國對外合作不斷深化
數據來源:商務部、海關總署
結合2021年中央經濟會議與此次國常會的重要表述,中大咨詢預測今年我國區域協調發展戰略將繼續有效推進,為擴大高水平開放提供重要支撐:
一方面,我國將繼續以實施區域重大戰略為抓手推進國內區域協調發展。其中,京津冀城際鐵路建設、長江經濟帶綠色發展示范帶建設、粵港澳大灣區國際科技創新中心建設等一批重大工程將是今年重點推進對象。
另一方面,我國將繼續堅持“引進來”與“走出去”相結合的高水平對外開放戰略,推進國際區域協調發展不斷深入。
● “走出去”上,今年將重點關注三個方向:
一是將持續優化國際市場布局,重點推進“一帶一路”建設與RCEP實施。
一方面,“一帶一路”倡議為我國頂層合作倡議,是“十四五”階段擴大高水平對外開放的重要路徑。2021年前三季度我國對“一帶一路”國家的非金融類直接投資額及對外承包工程營業額分別同比增長5.7%、7.7%,成果突出。年末的中央經濟工作會議再次強調要“推動共建‘一帶一路’高質量發展”,預計今年我國對“一帶一路”沿線國家的投資出口力度將顯著加大;
另一方面,RCEP是目前全球體量最大的自貿區,涵蓋大部分我國主要貿易合作對象。2021年1-10月,我國對RCEP國家的貿易總額為9.8萬億元,占全國外貿總額比重高達31%,充分表明RCEP經濟圈在我國外貿格局中占據重要地位。此次國常會對RCEP生效后的實施工作做出總體部署,提出要“支持企業抓住協定實施的契機,增強參與國際市場競爭力,進一步提升貿易和投資發展水平,倒逼國內產業升級”,預計今年初RCEP自貿區的落地生效將深化我國國際間跨區域合作,極大促進高水平對外開放。

圖3 RCEP落地生效將深化國際間跨區域合作
數據來源:商務部
二是將支持引導外貿新業態發展,重點鼓勵發展跨境電商。
商務部2021年7月的數據顯示我國外貿新業態近年來發展態勢良好,其中,跨境電商規模5年增長近10倍,市場采購貿易規模6年增長5倍,外貿綜合服務企業超1500家,海外倉數量超1900個,加工貿易保稅維修項目已建成約130個。此次國常會在充分研究我國外貿業發展現狀的基礎下提出要進一步“鼓勵外貿新業態發展”,特別是要通過“增設跨境電子商務綜合試驗區”等措施重點發展跨境電商新業態。由此預計今年我國六大外貿新業態將繼續保持高速發展態勢,其中跨境電商綜試區將在現有5批105個的基礎上進一步擴圍,助推貿易高質量發展,更好服務構建新發展格局。
三是將加強對外貿的政策支持,重點緩解小微企業經營壓力。
年末的中央經濟工作會議強調要“實施新的減稅降費政策,強化對中小微企業等的支持力度”以及“引導金融機構加大對實體經濟特別是小微企業”的支持。此次的國常會在會議基礎上著重聚焦外貿業小微企業,重點提出要在“落實減稅降費措施,加快出口退稅進度”的同時“支持金融機構向符合條件的小微外貿企業提供物流方面的普惠性金融支持”,由此可預計今年外貿小微企業的風險承壓能力將得到顯著提升,經營狀況將出現明顯改善。
● “引進來”上,今年將重點推進三個方面:
一是將健全投資促進體系,重點落實外商投資法和相關配套法規。
改革開放以來,我國逐步建立了較為系統的外商投資促進服務體系,基本形成了以政府部門為指導,投資促進機構執行,社會各方共同參與的投資促進服務模式。近兩年,我國的投資促進政策愈發完善,最新的《鼓勵外商投資產業目錄(2020年版)》較2019年版大幅擴大了鼓勵范圍,在先進制造業、現代服務業等領域共新增了127條名錄。展望未來,中大咨詢預計今年我國將進一步健全外商投資服務促進體系,重點工作將放在繼續清理與外商投資法不符的政策規章、進一步縮減和完善外商投資準入負面清單兩項上。
二是將推進高水平開放平臺建設,重點加強自貿區的建設與管理。
建設自由貿易試驗區是新時代推進改革開放的重要戰略舉措,我國現有21個自貿試驗區,形成了在投資貿易便利化、金融開放創新、事中事后監管等方面各具特色、各有側重的試點格局。截至2021年6月底,自貿試驗區已累計向全國復制推廣278項制度創新成果,極大推進了我國改革開放的進程。展望今年,預計自貿區將被賦予更大改革自主權以深入推進高水平制度型開放,從而更好推動實現2021年中央經濟工作會議提出的“擴大高水平對外開放”總體要求。
三是將完善外商在華投資的保障制度,重點加強外商在華投資的知識產權保護。
2019年,《中華人民共和國外商投資法》正式出臺取代了“外資三法”成為我國外商投資領域新的基礎性法律。實施以來,外商投資的市場環境更加穩定、透明、公平,但涉外知識產權侵權現象仍然時有發生。為此,2021年出臺的《知識產權強國建設綱要(2021-2035年)》中進一步強調要在“加強涉外知識產權宣傳”的同時建設“知識產權涉外風險防控體系”。由此,我們預計今年我國將以《中華人民共和國外商投資法》、《知識產權強國建設綱要(2021-2035年)》等政策法規為依托,持續加大對涉外知識產權的保護力度,進一步優化外商在華投資環境。

圖4 今年區域協調發展將更上一臺階
數據來源:中國政府網
二、營商環境建設成效顯著,
今年創新改革新探索將加快推進
優化營商環境是推進高水平開放的重要舉措,“十三五”時期我國營商環境建設成效顯著,多項領域出現明顯改善。世界銀行2019年的研究報告顯示,我國營商環境的全球排名由上一年的第46名大幅提升至第31名,其中“獲得電力”與“執行合同”兩項指標分別排名第12與第6,已經居于世界前列。
2021年在中央繼續深化“證照分離”等制度改革,不斷加大營商環境優化力度的推動下,我國市場主體的活力得到充分釋放。國家稅務總局的數據顯示,2021年前三季度我國新增涉稅主體數量與活躍涉稅主體數量分別為970萬與793萬,新增涉稅主體數量較去年同期大幅增長16.1%,其中信息技術服務業、科學研究與技術服務業的新辦涉稅主體數量同比分別增長5.6%、6.2%,充分表明我國市場主體活力得到了進一步激發。

圖5 營商環境建設為擴大高水平開放奠定堅實基礎
數據來源:世界銀行、國家稅務總局
為進一步提升我國營商環境國際競爭力,國務院2021年正式出臺《關于開展營商環境創新試點工作的意見》,綜合考量經濟體量、市場主體、改革基礎等因素選擇上海、北京、深圳、廣州、重慶、杭州六市開展營商環境創新試點。

圖6 六大城市被選做首批營商環境創新試點
數據來源:國家統計局、《財富》雜志、2020全球創新指數
營商環境試點改革涉及“持續提升投資和建設便利度”等十個重點領域,其中“優化外商投資”與“提升跨境貿易便利化水平”等方面的相關改革舉措將為擴大高水平對外開放提供重要支撐。

圖7 營商環境試點重點改革方向
數據來源:中國政府網
在此基礎上,去年12月23日的國常會進一步對今年的營商環境建設進行了部署,重點提出要“對標國際先進規則優化營商環境,積極引進區域內資金、人才,加大參與國際標準制定和對接力度”。中大咨詢預計今年我國將繼續深化改革創新,打造市場化法治化國際化營商環境。其中,為更好優化外商投資、推動投資貿易自由化便利化,在營商環境創新試點率先進行商事制度改革、簡化社會投資審批、完善市場主體退出制度等方面的改革探索將會是今年的重點工作任務。
三、要素市場化配置改革不斷深化,
今年金融對外開放仍將是重點推進方向
深化要素市場化配置改革是擴大高水平開放的又一重要抓手,2021年的中央經濟工作會議著重強調要抓好要素市場化配置綜合改革試點。從成效上看,2021年以來,我國各要素領域改革步伐明顯加快,推出了多項實質性改革措施,為深入推進高水平對外開放提供了重要支撐:
在勞動力要素領域,2021年商務部出臺了《海南省服務業擴大開放綜合試點總體方案》,進一步放寬執業資格考試對境外專業人才的限制。
在資本要素領域,2021年證監會表示將支持REITs業務經驗豐富且符合條件的外資控股或參股的公募基金管理人參與REITs試點,促進基礎設施REITs業務規范發展。
在技術要素領域,2021年《知識產權強國建設綱要(2021-2035年)》正式出臺,提出要建立對外貿易知識產權保護調查機制和自由貿易試驗區知識產權保護專門機制、推進國際知識產權執法合作。
在數據要素領域,2021年《中華人民共和國數據安全法》正式實施,指出國家核心數據的跨境流動應遵循更嚴格的安全審查規則而一般數據在遵循平等互惠等原則基礎上基本可實現自由流動。

圖8 要素市場化配置改革成效
數據來源:中國政府網
金融業是我國要素市場化配置改革的重點方向,中央近年來出臺了《合格境外機構投資者和人民幣合格境外機構投資者境內證券期貨投資管理辦法》、《關于進一步優化跨境人民幣政策支持穩外貿穩外資的通知》等一系列政策持續推動金融市場化改革深入深化。

圖9 近年來金融對外開放政策
數據來源:中國政府網
隨著金融市場化改革的不斷深入,我國金融對外開放成果愈發顯著,主要體現在:
● 人民幣國際化程度不斷提升,資本項目可兌換情況不斷改善。一方面,人民幣國際支付份額已由2017年的1.61%增長至2021年6月的2.5%,表明人民幣國際化程度不斷提升;另一方面,資本項目人民幣跨境支付金融已由2017年的4.83萬億元增長至2020年的21.61萬億元,反映出人民幣資本項目可兌換情況不斷改善。
● 外資機構準入條件不斷放寬,更多境外金融機構參與國內市場建設。我國自貿區外商投資準入負面清單中金融業部分的準入限制由2017年的13條減至2020年已無明確約束,而隨著外資準入的不斷放寬,2021年QFII與RQFII數量也已分別增加至653家、259家。

圖10 人民幣國際化程度不斷提升,外資機構準入條件不斷放寬
數據來源:中國證監會、中國人民銀行
● 證券、基金、期貨行業對外開放不斷深入,外資活力不斷釋放。證券業方面,證券投資人民幣跨境收付金額由2017年的1.9萬億元快速增長至2020年的16.5萬億元,占資本項目投資額比重也由39.3%大幅增長至76.4%;基金業方面,截至2020年9月,外資參股基金公司中外資持股比例不少于49%的公司比重已大幅提升至38.6%;期貨業方面,我國引入境外交易者的期貨商品數量已由2018年3種大幅提高至2020年的7種。
● 境內金融機構參與國際金融市場交易更加頻繁,“走出去”成果不斷顯現。我國對外證券投資資產額由2017年的5000億美元大幅增加至2020年的9000億美元,而銀行業對外金融資產和負債在2021年6月底也分別增長至1.5萬億美元和1.6萬億美元。

圖11 行業對外開放不斷深入,境內機構參與國際市場交易更加頻繁
數據來源:中國證監會、中國人民銀行
雖然近年來我國金融對外開放水平不斷提升,但開放程度在國際上仍然處于靠后位置,還有待進一步提升。一方面,外商投資水平與經濟發展水平仍不匹配,仍需加大吸引外資力度。2020年我國的外商投資存量占GDP比重僅排在全球倒數第11名,而外商直接投資額與美國相比仍存在70億美元的較大差距,均反應出我國外商投資水平與經濟發展水平仍不匹配;另一方面,外商投資管控仍總體偏緊,金融對外開放程度還有待進一步提升。2020年我國的投資自由度與金融自由度在全球范圍內均排名倒數,但外商投資限制指數卻高居世界第11名,反映出我國目前金融對外開放水平仍然較低,還有較大提升空間。

圖12 金融對外開放程度仍有提升空間
數據來源:OECD、HeritageFoundation、WorldInvestmentReport2021
展望未來,中大咨詢預計今年我國各要素領域市場化配置改革將進一步深化。其中,技術要素方面,繼續深化基礎研究國際合作、擴大科技對外開放將是長期趨勢;數據要素方面,加快建立健全數據跨境流動地方監管制度、探索建立“數據海關”將是未來工作重點;勞動力要素方面,進一步暢通海外科學家來華工作通道、為外籍高層次人才來華創新創業提供便利將是長期建設方向。
此外,要素市場化改革重中之重的金融對外開放將在守住不發生系統性風險的底線下有序擴大。其中,貫徹落實延長境外機構投資者投資境內債券市場稅收優惠政策,進一步放開境內債券市場將極可能是今年金融對外開放的重點工作。而債券市場的擴大開放將帶動我國直接融資比例大幅提升,促進利率市場化改革不斷深化,并加快人民幣國際化進程。

圖13 今年要素市場化配置改革將更加深入深化
數據來源:中國政府網
結語
2021年在黨中央的堅強領導下,我國改革開放繼續向縱深推進,構建新發展格局邁出新步伐,高質量發展取得新成效,實現了“十四五”良好開局。今年我國將從有效推進國內國際區域協調發展戰略、不斷優化國內營商環境、抓好要素市場化配置改革,特別是金融領域改革工作三方面出發繼續擴大高水平開放,促進國內國際雙循環。
本篇為《從中央經濟工作會議看2022》系列報告的“高水平開放篇”,全篇詳細報告可添加組織賦能顧問領取。
掃碼添加顧問,獲取報告

溫馨提示:如果是已經添加過顧問的讀者,可以給客小服發送關鍵詞【解讀2022】