引言:
由中大咨詢營商環境研究中心編撰的《中國營商環境前沿(225期)》正式出爐,本期《中國營商環境前沿》聚焦知識產權維權問題,細數企業在進行知識產權維權中遇到的障礙;關注市場準入負面清單最新動態,梳理我國在市場準入上面臨的三大突出問題;整理近期國內主要城市營商環境最新動態及政策,挖掘營商環境創新亮點。
文末掃碼獲取《中國營商環境前沿(225期)》完整報告。

01 企業家視角:知識產權維權之路任重道遠!

從企業家視角多維度梳理營商環境存在的問題,真實還原企業面臨的困境,為各地政府優化營商環境打造一面鏡子。
本期《中國營商環境前沿》聚焦辦理知識產權維權專題,細數企業在辦理知識產權維權中遇到的障礙。
目前企業在辦理知識產權維權方面主要面臨三大問題:
1. 知識產權維權取證難
(1)深受小企業侵權的困擾
(2)難以及時發現被侵權
(3)侵權認定困難
2. 知識產權維權成本高
(1)相關工作人員對知識產權維權業務不夠熟悉
(2)侵權行為懲戒力度偏弱
(3)維權成本偏高
3. 企業維權耗時長
(1)維權流程復雜繁瑣
(2)維權流程耗時長
(3)難以準確找到知識產權受理部門
(4)海外侵權維權困難
02 持續放寬市場準入 打造良好營商環境

2022年3月25日,國家發展和改革委員會與商務部聯合印發了《市場準入負面清單(2022年版)》,列有6項禁止準入事項、111項許可準入事項,與2020年版相比,減少6項,這意味著市場準入負面清單制度體系更加健全。
雖然市場準入持續放寬,但當前我國市場準入領域還面臨著許多問題,市場準入制度體系仍不健全,地方保護主義和區域貿易壁壘等問題依舊存在。
中大咨詢認為,當前我國市場準入中存在以下三大突出問題。
一是市場準入負面清單管理制度體系不健全。
二是地方主義保護嚴重。
三是對隱形壁壘缺乏有效的溝通反饋和清除機制。
03 營商環境前沿創新競賽場

本期《中國營商環境前沿》整理了近期國內主要城市營商環境最新創新動態,為地區優化營商環境提供借鑒。
?表1 ?2022年5月營商環境前沿創新行動內容

04 營商環境最新政策傳遞驛站?

本期《中國營商環境前沿》整理了近期國內主要城市營商環境最新政策,為地區優化營商環境提供最新動態。
表2 ?2022年5月大連、合肥、昆明、蘭州營商環境最新政策整理

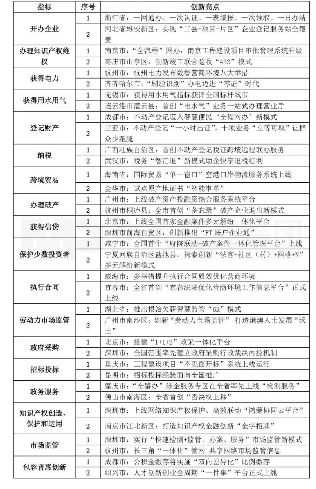
05 營商環境創新亮點展示廳

本期基于企業家視角,從營商環境指標體系全部18個指標出發,挖掘國內主要城市營商環境創新亮點,為地區優化營商環境提供借鑒。
表3 營商環境創新亮點

06 智慧化營商環境快車

本期整理了近期國內部分地區智慧化營商環境的創新動態,為開展智慧化營商環境建設提供借鑒。
表4? 2022年5月智慧化營商環境前沿內容


?
?