前言
2022年國企改革三年行動高質量收官后,國務院國資委2023年進一步謀劃實施新一輪國企改革深化提升行動。本文立足黨的二十大報告,中央經濟工作會議、中央企業負責人會議和地方國資負責人會議等重要會議,結合各地方政府工作報告關于國資國企改革的部署,對新一輪國資國企改革重點工作開展解讀研判。
█? 新一輪國資國企改革的政策脈絡
以黨的二十大召開為標志,國資國企改革進入新一輪的改革周期,黨的二十大報告以及隨后的中央經濟工作會議,中央企業負責人會議、地方國資負責人會議和政府工作報告均對國資國企改革進行部署。
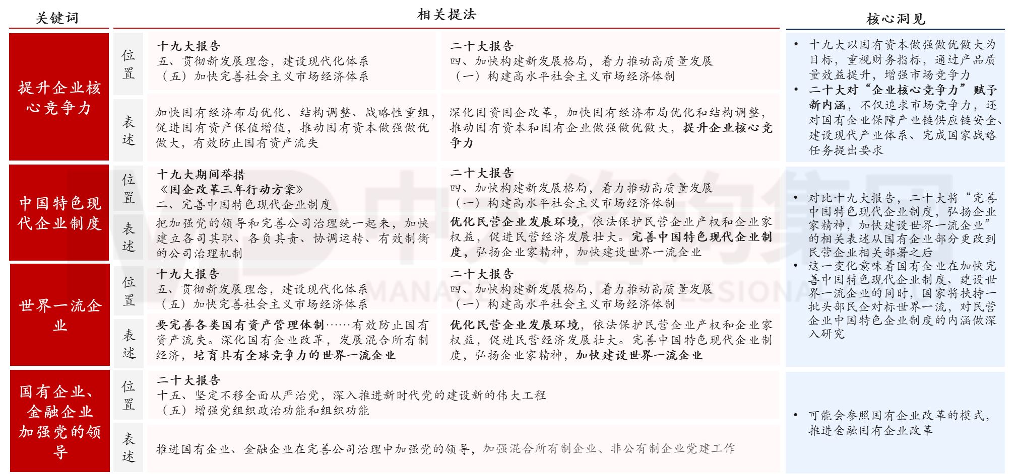
黨的二十大報告作為黨未來五年執政治國的綱領性文件,重點從提升企業核心競爭力、完善中國特色現代企業制度、建設世界一流企業和全面加強國有企業黨的領導等四個方面提出了國資國企改革的要求,整體上延續了十九大后國資國企改革的主線,同時也作出了新的部署,主要表現為:一是賦予了“企業核心競爭力”賦予新內涵,不僅追求市場競爭力,還要在保障產業鏈供應鏈安全、建設現代產業體系、完成國家戰略任務等方面發揮引領作用;二是擴大了中國特色現代企業制度和建設世界一流企業對象范圍,把民營企業也納入了上述工作范疇,體現了深化國資國企改革的主要目標,是堅持“兩個毫不動搖”,完善中國特色社會主義市場經濟體系。
?
圖 1 黨的十九大、二十大國資國企改革部署對比
2022年12月,黨中央召開了二十大后首次中央經濟工作會議,遵循二十大的會議精神,明確國資國企改革需要落實“兩個毫不動搖”構建高水平社會主義市場經濟體制,重點從提升國企核心競爭力、處理好國企經濟責任和社會責任關系、完善中國特色國有企業現代公司制度等方面全面深化改革。

圖 2 2022年中央經濟工作會議關于國資國企改革的部署
2023年1月國務院國資委召開的中央企業負責人會議和地方國資負責人會議是黨的二十大后,國資國企領域第一次重要的專項會議,明確新時代新征程做好國資國企工作,要牢牢把握“一個目標”,突出“四個更加注重”,在推動高質量發展上取得新的實質性成效。會議同時明確2023年國資國企工作需要聚焦七大方面:一是推動國有企業提質增效穩增長,發揮帶動作用,服務國家發展;二是推進國有資本布局優化和結構調整,深入推進戰略性重組和專業化整合;三是加大國企科技創新工作力度,突出企業科技創新主體地位,加快原創技術策源地建設;四是加快推動現代化產業體系建設,積極承擔現代產業鏈鏈長建設;五是抓好新一輪國企改革深化提升行動,深化完善中國特色國有企業現代公司治理;六是增強國有資產監管效能,不斷鞏固完善業務監督、綜合監督、責任追究“三位一體”監督工作體系;七是堅決有力抓好風險防范化解工作,牢牢守住不發生重大風險的底線。
?
圖 3 新時代新征程做好國資國企工作重要原則
2023年3月,政府工作報告再次重申了中央經濟工作會議對國資國企改革的要求,即深化國資國企改革,提高國企核心競爭力。堅持分類改革方向,處理好國企經濟責任和社會責任關系,完善中國特色國有企業現代公司治理。
可以看出,黨的二十大以來,國資國企改革政策要求主要聚焦在提高國有企業核心競爭力,發揮國有企業核心功能和完善中國特色國有企業現代公司治理三大方面,這將成為新一輪國資國企改革重要工作目標。
█? 新一輪國企改革重點趨勢研判
為了進一步明確新一輪國企改革重點,中大咨詢整理統計了各地方政府工作報告中關于國資國企改革的重點內容,發現2023年地方國資國企的改革工作在國務院國資委的指引要求下,重點聚焦戰略重組與專業化整合、中國特色現代企業制度建設、提升國有資本運營能力、建設現代化產業體系、完善國資監管體制機制等六大方面。下文重點聚焦上述內容研判新一輪改革重點。
?
圖 4 地方政府工作報告關于國資國企改革工作重點統計
注:中國特色現代企業制度包括公司治理、混改、市場化經營機制等,資本運營能力包括兩類公司改革、資產證券化、上市等,現代產業體系包括鏈長制、科技創新等
?
推進戰略重組和專業化整合
2022年中央企業通過產業類子企業協同、央地融合以及兩類公司聯動的方式推進了多組戰略重組和專業化整合,涉及礦產、糧食、能源裝備、檢測檢驗等多個領域。地方國資方面,除了廣東、云南、上海等地著手開展二三級企業的專業化整合,多數地區仍處于集團層面的戰略性重組階段。
從相關會議內容和各地方工作包括看,戰略重組和專業化整合仍將是未來國企改革的重中之重。中央企業、安徽、河南、黑龍江、青海和新疆等地區均在重要會議公告或政府工作報告中透露了2023年重組的重點領域??梢钥闯鲋醒肫髽I整合領域主要集中在裝備制造、檢驗檢測、醫藥健康、礦產資源、工程承包、煤電和清潔能源等;地方國資整合領域集中在鋼鐵、能源、糧食等領域。

圖 5 中央企業和部分地方國企整合方向
??
加大國企科技創新工作力度
提升國有企業創新能力,在突破卡脖子環節和關鍵共性技術領域攻關中發揮國有企業科技創新引領能力,是國有企業改革發展的長期性主題,尤其當前我國正面臨美國技術封鎖,發揮國有企業科技創新“國家隊”的作用,鍛造國家戰略科技力量具有重要意義。立足國有企業的動能定位,加大國企科技創新工作力度應堅持“四個面向”,重點做好原創技術研究、創新要素集聚、創新成果轉化、創新生態優化等“四個關鍵”,提升創新體系效能。
?
圖6 ?國企創新“四個面向”“四個關鍵”內涵
?
推動現代化產業體系建設
中央經濟工作會議提出了“發展和安全并舉”的現代化產業體系建設發展導向,重點推動傳統產業改造升級、產業新興產業培育壯大、補強產業鏈薄弱環節和碳達峰碳中和鍛造新產業競爭優勢,為國有企業建設現代化產業體系指明了方向。中央企業和地方國資均以產業鏈“鏈長”制建設為主要形式,落實現代化產業體系建設的相關任務。中央企業方面,國務院國資委在2021年和2022年先后公布兩批產業鏈“鏈長”名單,并強調將進一步研究政策清單,完善分類監管和差異化支持措施,推進“鏈長”建設與考核激勵、人才保障等現行政策制度有機銜接,營造深入推進“鏈長”建設的良好氛圍。地方層面,地方政府重點以國有企業作為“鏈主”企業,加快本地戰略新興產業的融合集群發展。例如廣州公布的現代產業鏈“鏈長”制工作方案中,涉及116條細分產業鏈,由國有企業作為“鏈主”企業的產業鏈數量達到54條。
?
圖7 部分地方國有企業參與現代產業鏈建設的情況
?
提升國有資本運營能力
加大投資力度是2023年政府穩定經濟發展的重要舉措,但近年來政府財政壓力持續增大,盤活存量資產,提升資產利用效率,成為政府保障投資資金來源的重要手段。國有企業是我國固定資產投資的主體,長期以來積累大量存量資產,相關數據顯示,國有企業以10%的戶數擁有超30%的資產,急需提升國有資本運營能力,盤活國有企業存量資產,實現“騰籠換鳥”,創造更大價值。
?
圖 8 國有企業相關指標占比情況
數據來源:中國國家資產負債表2020,中國經濟普查年鑒,不含金融國有資產
此外,國有控股上市公司是國有企業的重要主體,也是資本市場的重要組成部分,相關數據顯示,境內國有控股上市公司數量、營業收入、總市值和利潤總額在境內上市公司的占比分別超過25%、65%、40%和70%。因此提升國有控股上市企業質量,把上市企業打造成為現代化新國企的重要樣板,是提升國有資本運營能力另外一個重點工作方向。
?
圖 9 國有控股上市公司重點數據
數據來源:WIND、《國資報告》
?
完善中國特色現代企業制度
黨的二十大后,完善中國特色國有企業現代治理成為中國特色現代企業制度建設的重要目標,而且改革內涵也進一步體系化,形成了“股權結構-治理結構-經營機制”的改革體系,并進一步聚焦以下方面:
優化股權結構。通過合理設計股權結構,優化股權體系,推動股權關系與管理關系相統一,建立企業現代治理的產權基礎;同時,針對不同股權關系,形成差異化的管控模式。
完善企業法人治理結構。重點做實董事會建設,完善董事會考核機制,加強外部董事管理,優化董事會、經理層授權機制和議事規則等。
健全市場化經營機制。以“雙百”、“科改”、“創建世界一流”等專項行動為牽引,推動企業選人用人、績效考核、薪酬分配等方面機制市場化改革。
推動對標一流價值創造。實施對標世界一流價值創造行動,提升企業價值創造能力,強化企業核心功能,處理好國企經濟責任和社會責任關系。
?
圖 10 中國特色國有企業現代治理工作體系
?
完善國資監管體制機制
根據中央經濟工作會議、中央企業負責人會議和地方國資負責人會議等會議精神,服務國有企業高質量發展將成為完善國資監管體制機制的主要工作方向,其工作重點將聚焦四大方面:
一是推進數字國資建設。除了滿足國資監管需要,更重要的是實現“政府部門-國資系統-國有企業”的數據資源共享,挖掘發揮數據資源價值,賦能國有企業發展。
二是深化國有資本投資、運營公司改革。創新國有資本投資運營公司的授權體制,激發國有資本投資運營公司活力,最大限度發揮國有資本投資運營公司在優化布局和結構調整方面作用。
三是完善考核評價體系。在全面完成集團功能分類基礎上,通過推進子企業的分類,細化分類考核;同時,結合國家、區域的戰略導向,通過建立高質量發展評價指標,引導國有企業實現高質量發展。
四是加強重大風險管控。重點完善、金融、財務、法律、房地產等風險管控;完善投資監管機制,加強項目投資后評價,提升國有企業投資效能;完善國有金融企業改革,加強企業金融業務監管。
?
圖 11 完善國資監管體制機制工作重點
█? 結語
黨的二十大提出推進中國式現代化的戰略部署。面向未來,國資國企將以提高企業核心競爭力和增強核心功能為重點,推動新一輪國企改革深化提升,做強做優做大國有資本和國有企業,為實現中國式現代化做出更大貢獻。