引言
推動政府數字化轉型,構建數字政府,是加快建設“數字中國”的必然要求,是不斷提升治理能力現代化水平的重要抉擇。自2018年廣東、廣西兩省率先發布數字政府頂層規劃以來,數字政府建設迅速在全國擴展開來。在地方實踐過程中,各地區由于自身經濟水平、產業基礎、發展目標等方面的差異,在數字政府建設上涌現出以廣東、浙江、貴州為代表的三大典型模式。
本文從我國數字政府頂層政策梳理出發,明確數字政府建設的總體目標與要求,結合地方實踐,系統總結當前各地區數字政府建設的共性特點與典型模式,最后基于數字政府建設目標與地方實踐,展望未來,分析我國數字政府發展趨勢。
一、我國數字政府建設頂層設計
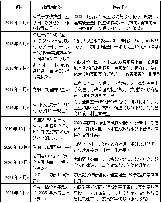
建設數字政府、智慧社會、網絡強國是新時代國家及省信息化發展的重大戰略。黨的十八大以來,中央高度重視信息化與數字化建設,出臺一系列政策,為推進我國數字政府建設提出了要求,指明了方向。
2016年以來,國家相繼發布了《關于加快推進“互聯網+政務服務”工作的指導意見》、《進一步深化“互聯網+政務服務”推進政務服務“一網、一門、一次”改革實施方案》等一系列政策,推動“互聯網+政務服務”建設。十九屆四中全會明確提出“建立健全運用互聯網、大數據、人工智能等技術手段進行行政管理的制度規則。推進數字政府建設,加強數據有序共享”。《中華人民共和國國民經濟和社會發展第十四個五年規劃和2035年遠景目標綱要》將“加快數字化發展建設數字中國”單列篇章,明確提出“將數字技術廣泛應用于政府管理服務,推動政府治理流程再造和模式優化,不斷提高決策科學性和服務效率”。
表1 加快數字政府建設的相關政策梳理

二、地方數字政府建設模式比較
共性特點
●? 以頂層設計為統領,展開數字政府建設
在推動數字政府建設過程中,各地方都高度重視數字政府頂層規劃設計,堅持“自上而下”的系統謀劃與整體布局,先后印發省級數字政府改革建設方案、總體規劃、實施方案等一系列政策規劃,并采取強有力措施推動貫徹落實,為數字政府發展營造良好的政策環境。
表2 部分省份數字政府建設相關規劃發布情況

●? 機構改革先行,負責整體規劃與資源統籌
數字政府建設強調整體協同、融合互通,政府機構改革、體制機制再造作為實現跨部門、跨行業、跨領域的數字政府業務協同、需求統籌、信息共享及溝通協調的重要突破口,各地區紛紛通過對相關部門職能進行重組、在原有職能部門增加職責、加掛牌子等方式,組建數字政府或大數據管理機構,加強數字政府改革建設宏觀指導、統籌規劃、跨部門協調和統一部署。
表3 各地區數字政府或大數據管理機構梳理[2]
![表3 各地區數字政府或大數據管理機構梳理[2] 表3 各地區數字政府或大數據管理機構梳理[2]](/Private/g4/M00/2F/09/CgAG0mHEPGuAQhhcAAN1d9N9paE701.jpg)
●? 以人民為中心,建設服務型政府
推進國家治理現代化要堅持以人民為中心,對應數字政府建設,就是要有用戶思維。縱觀各地數字政府建設實踐,均體現了以人民為中心的基本原則,即通過政府服務的數字化變革,充分發揮各服務平臺用戶量大、覆蓋面廣的優勢,使得政務服務從“面對面”到“鍵對鍵”,打通惠民便民“最后一公里”,滿足用戶需求、改善改進服務。
例如,廣東省面向個人辦事的“粵省事”微信小程序,截至“十三五”末全省實名注冊用戶突破9347萬,上線高頻民生服務1706項;涉企移動政務服務平臺“粵商通”APP注冊商事主體突破600萬,集成涉企重點事項961項。浙江省浙里辦自2014年6月上線以來,匯聚“社保公積金查詢”“健康醫保卡申領”“交通違法處理繳款”等便民服務應用650個,日均活躍用戶超過130萬。
典型模式
●? 廣東模式:整體推進,管運分離
(1)數字政府建設的背景及目標
早在2009年,廣東省就出臺了《關于加強信息技術和互聯網應用數字廣東的意見》,提出以“數字廣東”打造,搶占經濟社會發展制高點,再創廣東營商環境新優勢。2017年廣東率先啟動“數字政府”改革建設,2018年發布《廣東省“數字政府”建設總體規劃(2018-2020年)》,強調以系統工程的理念,自上而下統籌推進“數字政府”改革建設。
(2)數字政府運作方式
廣東省提出以“制度創新+技術創新”,構建起整體推進、政企合作、管運分離的“數字政府”管理新體制。政府側,撤并和調整了省委和省直各部門44個內設信息化機構,組建廣東省政務服務數據管理局(以下簡稱“省政數局”),作為“數字政府”改革建設工作的行政主管機構,堅持全省“一盤棋”,統一全省數字政府規劃、標準制定、資源配置、業務協同、監督管理。企業側,2017年10月騰訊、聯通、電信和移動共同投資成立數字廣東網絡建設有限公司,發揮互聯網企業與運營商的專業技術優勢,作為全省數字政府市場化建設運營中心,在省政數局指導下,承擔廣東數字政府建設運營統一服務功能。
(3)數字政府建設重點
推進“指尖計劃”,充分利用微信公眾號、小程序、城市服務等多元化移動端渠道,提供“一直在線、貼身隨行”的高頻事項“掌上辦”及移動協同辦公便捷政務服務能力。打造了以“粵省事”“粵商通”“粵省心”等“粵系列”平臺為核心,線上、線下各類政府和社會服務渠道深度融合的一體化在線政務服務平臺。
●? 浙江模式:以點帶面,政企合作
(1)數字政府建設的背景及目標
浙江省多次強調,推進政府數字化轉型、建設數字政府是一場刀刃向內的政府治理革命。浙江省的政府數字化轉型是“最多跑一次”改革的延伸與深化。2016年,浙江首次提出“最多跑一次”改革,以數字化的手段推動政府職能轉變。2018年浙江以深化“最多跑一次”改革為牽引,以技術創新倒逼改革持續和升級,全面推進政府數字化轉型,相繼發布了《浙江省數字化轉型標準化建設方案(2018—2020)》《浙江省深化“最多跑一次”改革推進政府數字化轉型工作總體方案》等指導性文件。2021年6月,浙江省政府印發《浙江省數字政府建設“十四五”規劃》,提出到2025年,基本建成“整體智治、唯實惟先”的現代政府,省域治理現代化先行示范作用顯現,并進一步明確了“十四五”時期數字政府建設的重點任務。
(2)數字政府運作方式
浙江數字政府采用“政府牽引+社會參與”的建設運營模式,充分發揮政府的引導與管理作用以及企業的技術積累與沉淀優勢。2018年,通過組建省大數據發展管理局,進一步加強互聯網與政務服務的深度融合,統籌管理公共數據資源和電子政務,進一步助推“最多跑一次”改革和政府數字化轉型。同時,與阿里巴巴深度合作,合力建設“政務服務中臺”產品,共同打造“掌上辦事、掌上辦公”之省。2019年,阿里巴巴集團、浙江金融控股集團、浙江日報報業集團、浙江廣播電視集團共同出資成立數字浙江技術運營有限公司,作為一家國資控股的混合所有制公司,充分利用互聯網的先進技術的同時,也能深刻理解政府服務流程,有效助力數字浙江建設和區域數字產業發展。
(3)數字政府建設重點
浙江省在數字政府建設過程中,以“最多跑一次”改革為牽引,積極推動政務服務、城市治理、服務企業等多方面的信息化升級,全面推進政府治理體系和治理能力的現代化。通過建設全省統一的公共數據平臺,推廣掌上辦公“浙政釘”、掌上辦事“浙里辦”,推動政府部門高效協同、服務轉型升級;全面推行“信用+執法監管”,上線運行全省統一執法監管系統,深化“基層治理四平臺”建設,打造“掌上治理之省”;強化“企業碼”建設與推廣應用,實現服務的全流程在線、透明化辦理、多場景融合,提升數字賦能企業服務水平。
●? 貴州模式:國企操盤,數據融合
(1)數字政府建設的背景及目標
2016年貴州省獲批建設中國首個大數據綜合試驗區,2017年貴州抓住建設國家大數據(貴州)綜合試驗區(以下簡稱“大數據試驗區”)的契機,以“一云一網一平臺”信息基礎設施為底座,以增強數據資源的集聚和利用效率為重點方向,持續提升城市數字化治理能力。
(2)數字政府運作方式
貴州打造了貴州省大數據局、貴州省大數據產業發展中心、云上貴州大數據集團“三位一體”的發展格局。其中,省大數據產業發展中心承擔全省數據資源管理和技術支撐工作。考慮到貴州省數字產業基礎薄弱,缺乏行業領域龍頭企業,2018年貴州省國資委、貴州茅臺、貴州金控、貴陽工投、雙龍航空港5家單位共同出資,以云上貴州大數據產業有限公司為主體,組建省屬國有大型企業云上貴州大數據(集團)有限公司(以下簡稱“云上貴州大數據集團”),承擔全省政府大數據信息化項目及政府數據資源開發經營。
雖然,廣東、浙江、貴州三省均借助了企業(包括民企、國企、央企)力量,通過組建數字政府運營公司,實施“管運分離”加快推進數字政府建設。但各運營公司由于股權架構的差異,在企業定位、運作模式等方面卻并不相同。無論何種股權架構都是基于當地的產業基礎、地方數字政府建設目標等現實考量所作出的安排,并沒有絕對的優劣之分。地方政府應該結合自身實際,選擇合適的運營公司架構。
表4 廣東、浙江、貴州三個省份數字政府運營公司股權結構與優劣勢分析

(3)數字政府建設重點
貴州以實施大數據戰略行動、建設國家大數據(貴州)綜合試驗區為統領,充分依托“一云一網一平臺”匯聚全省數據資源優勢,數據聚集量從2015年的10TB增長到2020年的1387TB[3]。在數據資源管理與共享開放、數據中心整合、數據資源應用、數據要素流通、大數據產業集聚、大數據國際合作、大數據制度創新7大領域開展系統性試驗,在普惠金融、文化旅游、交通出行、勞動就業等重點場景,探索形成一批新技術、新產品、新應用、新業態、新監管。
三、我國數字政府發展趨勢展望
隨著數字政府的全面推進,跨區域、跨領域的協同治理成為政務服務水平提升的重點方向,數字政府建設呈現七大明顯趨勢:
(1)更加重視運用人工智能、區塊鏈、物聯網、大數據等現代信息技術手段提升治理能力和治理現代化水平;
(2)在確保公共數據安全的前提下,加速推進數據匯聚融合和深度利用;
(3)更加重視自上而下的統一規劃與自下而上的探索創新相結合,在頂層規劃統籌建設的原則下,鼓勵下級政府自主創新與經驗推廣;
(4)通過加大政務信息化建設統籌力度,集約建設政務云平臺和數據中心等基礎設施體系,重構政府內部辦事業務流程,提升跨部門、跨區域、跨層級協同治理能力;
(5)政府能力建設重心由政務服務延伸至社會治理與協同,數字政府與智慧城市融合發展加快;
(6)政企合作模式在資源配置效率、服務專業性、功能多樣性等方面的明顯優勢,成為各地區推進數字政府建設的主流模式;
(7)先進地區成熟的數字政府模式向省外拓展輸出的速度將加快。

圖1 “政府—市場”數字政府建設參與角色演化模型
【參考文獻】
[1]注:根據公開資料整理,*表示該省份雖未發布專門的數字政府規劃,但發布的數字化轉型規劃包含數字政府建設內容
[2]信息來源:中國信通院,數字時代治理現代化研究報告-數字政府的實踐與創新(2021年)
[3]數據來源:中國信通院,數字時代治理現代化研究報告-數字政府的實踐與創新(2021年)