2021年下半年以來,各地國資國企“十四五”規劃陸續出臺,科學謀劃、系統部署未來五年國資國企高質量發展和國資布局優化調整方向。中大咨詢在梳理地方國資經營與產業布局現狀的基礎上,從高質量發展、科技創新、一流企業培育、資產證券化、產業布局五大維度剖析國資國企“十四五”發展導向,總結提煉地方國有資本布局的共性特征,為各地國資布局優化調整提供思路與經驗借鑒。
《全國重點省市國資“十四五”規劃分析》完整版報告可問獲取。
全國地方國資經營情況與經濟發展高度相關,整體呈現為東部領先、中部跟隨、西部趕超的梯次布局特征。東部地區地方國資規模與經營效益領先,其中上海、廣東、山東、北京等經濟強省在資產規模、營收規模與利潤水平等方面均領先全國。中部省市國資發展處中游水平,大多排名介于10-20位,其中,安徽作為中部地區的杰出代表,資產規模與盈利水平均居全國前列。西部省市整體國資規模較小,多位于第三梯隊,但以四川、重慶、陜西、貴州為代表的國資國企在西部大開發背景下,趕超態勢明顯,資產規模與盈利水平逐步趕超部分東中部省市。
從地方國資構成來看,多數省級國資實力較強,在地方國資體系中居主導地位。其中,上海、北京、天津等直轄市表現最為突出,山東、安徽、陜西、山西等地省級國資也呈現出較強的引領性。相比之下,廣東、四川、福建、湖北等地省級國資占比較低,尤其是廣東、四川等國資大省反差尤為突出,與廣州、深圳、成都等省內核心城市較強的國資實力有關。如廣東擁有廣州、深圳兩大國資重鎮,2020年末廣州、深圳全市國資資產、營收與利潤合計占全省國資比重高達75.65%、69.66%與83.49%。

圖1 2020年全國各地方國資監管企業主要經濟指標情況
集中于工業、地產建筑、社會服務與金融領域,加快推進新興產業、現代服務業布局。
地方國資資產集中布局于工業、地產建筑、社會服務與金融領域,“十三五”時期,各地國資加快推進國有資本布局優化和結構調整,2020年金融業、社會服務業及信息傳輸、軟件和信息技術服務業占比顯著提升,通過提質增效、淘汰落后過剩產能,工業資產占比顯著降低,但營收與利潤占比依然保持較高水平。地方國資營業收入來源集中,主要由工業、地產建筑與商貿運輸三大領域貢獻,2020年合計占比高達88%。從利潤貢獻看,工業、地產建筑與金融為主要來源,與2015年相比,“十三五”期間,國資國企通過加快新興產業、現代服務業布局,培育出多個利潤增長點,利潤構成更加多元化。

圖2 地方國資國企資產的產業分布情況
注:①2015年商貿運輸業涵蓋交通運輸、倉儲、郵電通信與批發零售,2020年商貿運輸業涵蓋交通運輸、倉儲與商貿業;
②地產建筑包括建筑業與房地產業;③2015年信息傳輸、軟件和信息技術服務業統計口徑為信息技術服務業;
④2015年社會服務業涵蓋社會服務與衛生體育福利業。
從工業細分領域布局來看,地方國資高度集中于能源電力、化工材料等基礎保障型與資源密集型產業,具備一定機械工業產業基礎,但電子工業、醫藥工業等領域規模占比較仍小。

圖3 2020年地方國資工業領域布局
注:能源電力涵蓋煤炭工業、油和石化工業,化工材料涵蓋冶金工業、建材工業與化學工業。
二、地方國資“十四五”總體思路與發展目標導向
各地方國資遵循國務院國資委“五個新”和“一個總目標”的戰略導向,編制“十四五”發展規劃。強調以高質量發展、科技自立自強、布局結構調整、國資國企改革與黨的領導,做強做優做大國有資本和國有企業,加快打造一批行業產業龍頭企業、一批科技創新領軍企業、一批“專精特新”冠軍企業、一批基礎保障骨干企業,在“十四五”期間建成一批世界一流企業。

圖4?國務院國資委“五個新”和“一個總目標”的戰略藍圖
在整體戰略指導下,國資國企將由規模速度粗放型發展向質量效率集約型轉變,強調量質齊升、創新驅動、一流企業培育、資本運作與產業優化布局。
01 高質量發展導向的經營目標
圍繞高質量發展目標,各地方國資調整“十四五”發展重心,強調利潤總額的快速增長與資產、營收規模的穩步提升,整體呈現出利潤增幅大于營收與資產增幅的經營導向,實現在質量效益進一步提升的基礎上,國企規模實力的持續增長。具體而言,各地國資利潤年均復合增長率目標多設定在15%-20%區間內,四川利潤目標年均增幅甚至達到40.9%,均保持較高增幅;相比之下資產、營收等規模指標年均增幅目標則保持在6%-10%,更關注規模的穩步提升。
表1 全國重點省市國資國企“十四五”規劃財務目標(單位:億元)

注:重慶、湖北財務目標口徑為“全省/市國有企業”,其余均為省屬/市屬國有企業,
浙江、安徽目標以2020年為基期,分布按年均6%、8%增速測算,并精確至百億級別。
02 加強資源投入的創新要求
創新驅動發展戰略下,各地方國資將科技攻關作為推動國資國企發展的重要手段,高度重視企業研發投入增長,著力構建科技生態。在創新指標設置上,各地方國資根據自身情況設定投入規模、研發強度、年均增幅目標,引導創新資源投入,并加快推進研發平臺建設,打造區域創新生態。在研發投入強度上,地方國資目標基本設定為3-5%,其中工業企業3%,重點企業5%;在研發投入增速上,云南、四川、西安等省市呈現出較強的發展勢頭,增速目標分別達20%、20%與50%。此外,多地國資提出國資數字化監管與國企數字化轉型目標,如上海提出到2025年80%以上監管企業實現數字化轉型,浙江提出構建“1+N”數字化智治系統等。“十四五”期間加快企業內部協同、數據共享,推進智慧化國資監管平臺建設將成為重點方向。
表2 全國重點省市國資國企“十四五”創新目標

03 梯次布局的國企培育目標
培育一流企業集群,打造世界一流企業、行業一流企業、專精特新企業、基礎保障骨干企業,搭建梯次明確、結構合理、協同發展的一流企業梯隊,是“十四五”時期做強做優做大國資國企的標志性成果。在企業集群培育上,一是聚焦龍頭企業引領,著力打造和培育“世界500強”和“中國500強”企業,其中湖南、四川、青島等地加快推動“世界500強”企業的零突破;二是契合區域產業布局,加快打造行業一流企業,培育千億級資產企業;三是聚焦科技創新,打造一批重點細分行業的創新型、高成長性特色企業,以及專精特新科技型企業,引領區域產業升級。
表3 全國重點省市國資國企“十四五”企業培育目標

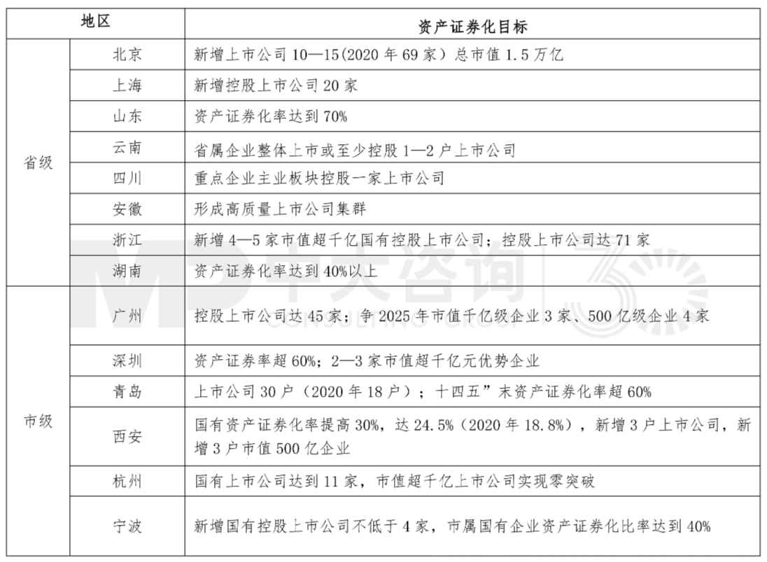
04 量質齊升的資產證券化目標
隨著國資國企改革的逐步深化,資本市場成為推進混改、發揮多重“杠桿效應”、整合優質資源的重要路徑,也是國資國企做優做強做大的關鍵平臺。面向“十四五”,多地明確提升資產證券化率和增加國有上市公司數量的指標要求,通過自主培育、重組現有上市公司、并購優質上市公司等形式,打造以上市公司為主體的產業集群。
提高上市公司質量成為部分資產證券化率領先地區國資發展的重要方向,通過加快上市公司重組整合、優化治理機制、加強市值管理,全面升級國資資本運營能力。如北京、浙江、廣州、西安、杭州等地對上市公司市值規模與質量提出要求,提出打造市值千億級企業,進一步優化上市公司質量,提升上市公司的內在價值,充分發揮上市公司影響力。
表4 全國重點省市國資國企“十四五”資產證券化目標

05 集中布局的產業調整方向
集中聚焦關鍵領域成為國資產業結構優化布局的核心主線,也是做強做優做大國有資本和國有企業的內在要求。“十四五”時期多地國資強調產業布局向基礎設施、特色優勢產業、戰略性新興產業集中,在此基礎上向關鍵領域和產業鏈價值鏈中高端環節延伸,提升產業影響力與控制力。如上海提出90%新增投資集中在關系上海經濟社會持續發展的重要行業和關鍵領域,山東提出“十強”產業和基礎設施重要礦產資源及攻關服務領域資本占比90%以上。
表5?全國重點省市國資國企“十四五”產業布局方向

三、地方國有資本布局方向的共性特征
各地方國資產業布局基本圍繞城市基礎功能保障、傳統優勢產業轉型與戰略性新興產業培育三大方向,但各地國資基于自身功能定位與資源稟賦差異,產業基礎與發展方向有所不同。根據當前地方國資產業布局特征,可大體分為功能服務型、現代服務型與傳統資源型三大類。

圖5?地方國資產業布局的典型特征
功能服務型國資布局強調發揮國有資本公益性、保障性與支撐性作用,集中布局于城市基礎設施、環境水務、能源、房地產、公共服務等領域,在城市功能建設、城市服務水平提升中發揮國資的戰略支撐作用,但實業基礎普遍較為薄弱,在先進制造、現代服務等領域的引領帶動作用不強。面向“十四五”,多數功能服務型國資將圍繞服務國家和區域戰略,在新基建、產業平臺、骨干網絡等重大基礎設施建設中發揮支撐作用,同時強化人才、金融等要素資源配置與公共服務保障能力,加大應急能力建設領域的投入力度,更好服務于城市建設與發展。
功能服務型國資的代表有北京、廣東、四川、重慶、湖北等,其中,北京是功能型業務向市場化發展的典型案例,在服務首都功能建設的定位下,將市政公用作為國有資產集中配置的主要領域,并伴隨城市發展加速市場化改革,形成以北控集團為代表的市政公用企業市場化改革經驗。面向“十四五”,北京國資規劃進一步強調發揮首都功能,在戰略舉措部分首次單獨設置“服務保障首都新發展”章節,服務“四個中心”功能建設,提升“四個服務”水平,同時強化人才、空間和金融等要素服務保障,發展現代服務與都市產業。
02 現代服務型
現代服務型國資通常具備較好的制造業基礎,布局于輕工業、化工新材料、裝備制造、醫藥等競爭性領域,市場化程度相對較高,并圍繞制造業發展需要形成物流、商貿、金融等較為完善的現代服務體系。現代服務型國資多位于東部沿海地區,擁有國際性綜合交通樞紐,依托區位優勢發展外向型經濟。面向“十四五”,國資將以產業平臺建設與資源配置賦能為重要方向,強化生產性服務業保障支撐能力,打造數字化、生態化交易市場,引導制造業高質量發展,提升產業發展能級。
上海、江蘇、浙江、天津是現代服務型國資的典型代表,其中,上海作為國內規模最大、盈利能力最強的省級國資,匹配中國國際經濟、金融、貿易、航運、科技創新中心地位,在地產基建、金融、商貿與環保領域實力雄厚,并在裝備制造、電子信息與生物醫藥領域培育出具有競爭力的龍頭企業。面向“十四五”,上海進一步聚焦高端產業引領,以數字化轉型為創新驅動的重要抓手,并強化金融、數字等要素支撐,打造國資品牌。
03 傳統資源型
傳統資源型國資多依托區域自然資源稟賦發展資源密集型產業,在采礦/冶煉、化工材料、能源等領域基礎雄厚,形成圍繞核心資源的產業鏈布局。但依賴自然資源消耗的產業發展模式不可持續,且經濟附加值低,在高質量發展與雙碳背景下,需尋求產業轉型,謀求新的增量發展。面向“十四五”,傳統資源型國資仍需立足自身產業基礎和資源優勢,運用新技術、新業態、新模式,實現向產業鏈高端環節延伸,改造提升優勢產業。
山東、安徽、云南、廣西、湖南、遼寧為傳統資源型國資的典型代表,其中,山東作為國資大省,在資源型產業轉型方面中走在國內前列。山東擁有豐富的自然資源稟賦,國資在農業、采礦、化工材料與裝備制造領域實力較強,規模實力領先全國。“十三五”期間,山東推動實施傳統資源型產業轉型、功能性產業升級、新興產業培育“三大工程”,在傳統產業轉型升級上逐步清退落后產能,并圍繞優勢領域打造精品鋼鐵基地、高端裝備制造基地,引導新興產業發展。進入“十四五”,山東國資將深入推進產業重構優化,以數字化、智能化、網絡化為重點,進一步改造提升優勢產業,同時發揮好投資類企業資本運營優勢,培育壯大新興產業。
四、結語
面向“十四五”,國資國企將聚焦服務國家和區域戰略,立足自身功能定位與發展基礎,充分挖掘區域產業優勢,以科技創新培育新動能,優化資本布局,實現做強做優做大國有資本和國有企業的總目標。中大咨詢后續將持續跟進國資國企“十四五”規劃動態,分享最新洞見,敬請關注。
