引 言
在數字時代背景下,激活數據要素潛能,推進網絡強國建設,加快建設數字經濟、數字社會、數字政府、數字生態,以數字化轉型驅動生產方式、生活方式和治理方式的變革,加快數字化發展,推進數字中國建設已成為新時代發展的重要主題。
數字化發展相關政策文件是數字化工作開展的主要依據和指引方向,中大咨詢將從2019-2022年國家數字化發展政策入手,在系統梳理數字化政策發展歷程中變化的基礎上,揭示數字中國建設下的數字化政策體系架構,并具體分析國家層面數字化關鍵政策的核心聚焦點。
?
一、階段推進,數字中國建設全面提速
01 探索起步階段(2015年之前)
20世紀末,國際上地球數字化建設運動倡導“數字地球”,提出運用GPS、網絡技術、虛擬現實等數字技術,對地球進行全面數字化、信息化?!皵底种袊弊畛跏怯?0世紀末國際上地球數字化建設運動倡導“數字地球”概念演變而來,研究對象是作為地球資源一部分的中國自然資源,開展中國地球資源數字化。
從2000年開始,中國共有10多個省市啟動了各地的地理資源信息化工作,開始論證建設“數字區域”相關工程,全力加強地理與空間信息基礎設施建設,先后出臺了“數字北京”、“數字福建”、“數字湖南”、“數字山西”、“數字廣東”等。黨的十八大以來,以習近平同志為核心的黨中央放眼未來、順應大勢,作出建設數字中國的戰略決策。2015年12月,習近平總書記在第二屆世界互聯網大會開幕式上首次正式公開提出“數字中國”建設的倡議,標志著數字中國從探索起步階段向全面建設部署階段邁進。
02 全面建設階段(2016-2018年)
2016年12月,國務院正式出臺《“十三五”國家信息化規劃》,提出了“數字中國”的具體發展目標。2017年10月18日,黨的十九大報告正式提出建設“數字中國”的戰略構想。2017年12月8日,習近平總書記在主持中共中央政治局第二次集體學習時再次強調,要“加快建設數字中國,更好服務我國經濟社會發展和人民生活改善”。2018年,黨的十九大描繪了對建設科技強國、質量強國、航天強國、網絡強國、交通強國、數字中國、智慧社會作出戰略部署。同年4月,首屆“數字中國”建設峰會在福建福州成功共舉辦,標志著“數字中國”建設已經進入全面發展期。
03 全面加速階段(2019-2022年)
2019年5月,第二屆“數字中國”建設峰會聚焦“以信息化培育新動能,用新動能推動新發展,以新發展創造新輝煌”的主題,提出緊緊抓住新一輪科技革命有利時機,把握中國發展的重要戰略機遇期,切實把互聯網技術創新的后發優勢、技術應用的領先優勢和大市場優勢轉化為數字經濟的發展優勢,開啟“數字中國”建設新征程。
2020年10月29日,黨的十九屆五中全會通過的《中共中央關于制定國民經濟和社會發展第十四個五年規劃和二〇三五年遠景目標的建議》正式將“加快數字化發展”,建設“數字中國”寫入其中,這標志著數字化發展成為國家明確的政策重點方向。同時這個時期將“數字中國”迅速納入黨和國家的各種戰略規劃中,“數字中國”建設進入全面加速期,我國已進入了一個數字化發展的新時代。
在這一階段數字中國內涵和領域逐步豐富,徹底跳出“數字地球”的局限,從最初“以遙感衛星圖像為主要的技術分析手段管理中國”,過渡到“數字經濟、數字社會、數字政府、數字生態”等多主題、多領域的賦能建設。為深入了解身處全面發展時期的企業政府,本篇聚焦數字化政策的全面加速階段,以“數字化”為關鍵詞檢索,篩選其中與我國數字化發展相關的關鍵政策,系統性梳理了截止2022年3月國務院和國務院各部門發布的68個數字化相關規劃、意見、方案等文件,詳見表1。
歸納總結發現,我國數字化政策呈現三大特征:
一是數量逐年增多,2021年“十四五”規劃綱要等綱領性文件出臺后,迎來數字化發展政策的高峰,體現出國家對于數字化建設的重視程度不斷提高,也為其充分創造了有利發展環境。
二是性質類型多樣,涵蓋規劃、方案、意見、計劃、指南、通知、標準、辦法等多種類型,其中規劃、方案、意見三類政策占據政策文本的絕大多數,說明國家對數字化發展指引以頂層設計為主,并自上而下對數字化工作給予引導。
三是制定主體多元,以國務院和工信部為主要政策發布主體單位,還涉及交通運輸部、自然資源部、農業農村部、發改委、住房和城鄉建設部、民政部、財政部等多部門,其中國務院從戰略層面制定發展規劃并對當前形勢關鍵工作作出深遠部署,工信部聚焦工業和信息技術產業,制定與自身發展相匹配的發展規劃并積極推動工業和信息業的深入融合。


表1 2019-2022年我國數字化發展政策關鍵節點時間表
?
二、主題鮮明,數字化政策全面引領
在“數字化發展”全面加速發展階段,《“十四五”規劃綱要》《“十四五”國家信息化規劃》兩大綱領性文件的先后出臺以及《數字中國發展報告(2020年)》的發布,從宏觀層面為數字中國數字化建設體系提供了依據,詳見圖1。
其中,《“十四五”規劃綱要》作為綱領性文件引導性提出加快數字經濟、數字社會、數字政府、數字生態四大內容建設并對其作出具體部署安排;《“十四五”國家信息化規劃》圍繞數字基礎設施體系、數據要素資源體系、數字生產力的創新發展體系、數字產業體系、產業數字化轉型體系、數字社會治理體系、數字政府服務體系、數字民生保障體系、數字領域國際合作體系、數字化發展治理體系十大體系具體部署了十大重大任務和重點工程。
《數字中國發展報告(2020年)》從數字化能力、數字經濟發展動能、數字政府治理效能、數字社會共建共治共享、數字惠民服務成效、數字治理健康有序以及數字領域國際合作不斷深化七大方面闡述了2020年數字中國建設取得的新進展和新成效。綜合分析三個文件的數字化建設內容,將內涵相同和相似項進行合并歸類,可以發現,我國數字化發展政策主要聚焦數字經濟、數字社會、數字政府和數字生態4大主題領域。

圖 1? 三大綱領性政策數字化建設內容劃分
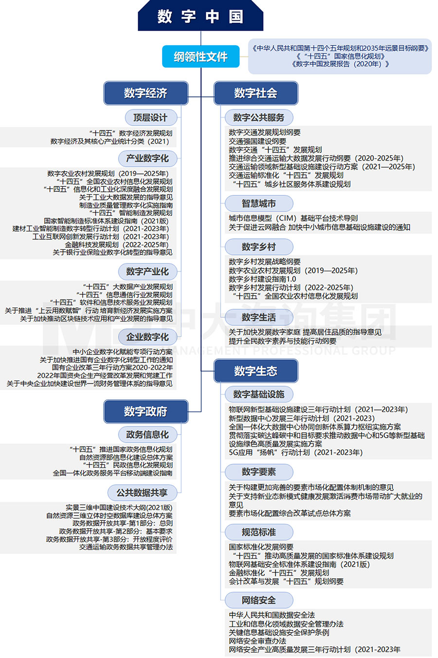
基于“十四五”規劃綱對數字經濟、數字社會、數字政府、數字生態四大內容建設作出的部署安排,以及《“十四五”數字經濟發展規劃》《“十四五”推進國家政務信息化規劃》等專項文件,可以進一步將數字化政策劃分為14個細分板塊,因此最終形成“三大引領、四項聚焦、十四項支撐”的數字化政策體系架構(見圖2),共助數字化發展,共筑數字中國。

圖 2? 數字化發展政策體系
?
三、多維突破,核心觀點重點聚焦
01 數字經濟
? 頂層設計指引,標準分類保障支撐
2017年中國政府工作報告首次提出“數字經濟”,要求“促進數字經濟加快成長,讓企業廣泛收益、群眾普遍受惠”?!笆奈濉睍r期,我國數字經濟轉向深化應用、規范發展、普惠共享的新階段。
《“十四五”數字經濟發展規劃》部署了大力推進產業數字化轉型、加快推動數字產業化、有效拓展數字經濟國際合作等八大重點任務,以及5G信息網絡基礎設施優化升級等十一個專項工程。
此外,為滿足各級黨委、政府和社會各界對數字經濟的統計需求,《數字經濟及其核心產業統計分類(2021)》科學界定數字經濟及其核心產業統計范圍,全面統計數字經濟發展規模、速度、結構。
??產業數字化,一二三產多領域發力
數字經濟發展以產業數字化轉型為主攻方向之一,涉及農業、建材工業、工業互聯網、工業大數據、物聯網、金融、保險業等產業的數字化轉型發展行動計劃。
農業方面,《數字農業農村發展規劃(2019—2024年)》《“十四五”全國農業農村信息化發展規劃》等文件提出了全國農業農村信息化工作的總體要求、重點任務和保障措施,為實現鄉村全面振興提供有力支撐。
二產方面,《“十四五”信息化和工業化深度融合發展規劃》從戰略層面為兩化融合提供指引方向,提出培育融合發展“七個模式”、探索“六大行業領域”融合路徑、夯實“四大基礎”、激發“四類企業”活力、培育“一個跨界融合生態”。
《“十四五”智能制造發展規劃》提出深入實施智能制造工程,著力提升創新能力、供給能力、支撐能力和應用水平,加快構建智能制造發展生態,持續推進制造業數字化轉型、網絡化協同、智能化變革。
《建材工業智能制造數字轉型行動計劃(2021-2023年)》從信息化基礎支撐建設、關鍵共性技術、重點領域示范引領和推廣應用三個方面提出具體舉措。
《工業互聯網創新發展行動計劃(2021-2023年)》《關于工業大數據發展的指導意見》為工業與互聯網、大數據等信息化產業融合提出具體行動計劃。
三產方面,《關于銀行業保險業數字化轉型的指導意見》從數字化戰略規劃與組織流程建設、業務經營管理數字化、數據能力建設、科技能力建設、風險防范、組織保障和監督管理方面給出指導。
《金融科技發展規劃(2022-2025年)》明確金融數字化轉型的總體思路、發展目標、重點任務和實施保障。
??數字產業化,新興數字產業加速培育
數字產業化瞄準傳感器、量子信息、網絡通信、集成電路、關鍵軟件、大數據、人工智能、區塊鏈、新材料等戰略性前瞻性領域,增強關鍵技術,提升核心產業競爭力,加快培育數字產業新業態新模式。
《“十四五”信息通信行業發展規劃》《“十四五”大數據產業發展規劃》《“十四五”軟件和信息技術服務業發展規劃》等從宏觀戰略層面為信息通信、大數據、軟件信息技術等數字化產業提供指引。
《關于加快推動區塊鏈技術應用和產業發展的指導意見》《物聯網新型基礎設施建設三年行動計劃(2021—2023年)》等從實施操作層面為區塊鏈、物聯網和云計算等數字創新技術的發展提供實施意見。
??企業數字化,分類助推企業數字賦能
《關于加快推進國有企業數字化轉型工作的通知》提出國有企業需充分發揮國有經濟主導作用,引領和帶動我國經濟在轉型變革中占據國際競爭制高點,為國企提供產品創新數字化、生產運營智能化、用戶服務敏捷化、產業體系生態化四大轉型方向,重點打造制造類、能源類、建筑類、服務類四類企業數字化轉型示范樣板。
國務院國資委、工信部簽署《關于加快推進中央企業兩化融合和數字化轉型戰略合作協議》,共同推動中央企業加快信息化工業化融合和數字化轉型,促進數字技術與實體經濟深度融合。
《2022年國資央企生產經營改革發展和黨建工作》明確指出要系統推進數字化轉型,加快推動現代產業體系建設,切實增強產業鏈供應鏈韌性和競爭力。
《國有企業改革三年行動方案2020-2022年》指出推動中央企業更多地投資像5G、工業互聯網、人工智能、數據中心等新型基礎設施建設。
《關于中央企業加快建設世界一流財務管理體系的指導意見》提出完善智能前瞻的財務數智體系,統籌制定全集團財務數字化轉型規劃,完善制度體系、組織體系和管控體系,建立智慧、敏捷、系統、深入、前瞻的數字化、智能化財務。
針對中小微企業數字化發展,《關于推進“上云用數賦智”行動,培育新經濟發展實施方案》提出打造數字化企業、構建數字化產業鏈、培育數字化生態,形成產業鏈上下游和跨行業融合的數字化生態體系。
《中小企業數字化賦能專項行動方案》提出集聚一批面向中小企業的數字化服務商,培育推廣一批符合中小企業需求的數字化平臺、系統解決方案、產品和服務。
?
02 數字社會
??聚焦公共服務,智慧交通政策加碼
公共服務圍繞教育、醫療、養老、撫幼、就業、文體、助殘等重點領域,推動數字化服務普惠應用,持續提升群眾獲得感?!丁笆奈濉背青l社區服務體系建設規劃》提出加快社區服務數字化建設,構筑美好數字服務新場景,具體包括開發社區協商議事、政務服務辦理、網上服務項目應用等,大力發展社區電子商務,鼓勵社會資本投資建設智慧社區。
“十四五”時期是加快建設交通強國,構建國家綜合立體交通網的關鍵時期,智慧交通出臺系列政策?!稊底纸煌òl展規劃綱要》提出要加強交通運輸信息化向數字化、網絡化、智能化轉型。
《交通強國建設綱要》出臺,確定了以構建安全、便捷、高效、綠色、經濟的現代化綜合交通體系為長期目標。
《交通運輸領域新型基礎設施建設行動方案(2021—2025年)》出爐,行動方案以推動交通運輸高質量發展為主題,以加快建設交通強國為總目標,進一步強調了建設數字化、網絡化、智能化的交通新基建等重點工程。
《數字交通“十四五”發展規劃》提出建成“一腦、五網、兩體系”的發展格局。
??聚焦鄉村,鄉村治理和公共服務信息化水平提升
農業農村部先后出臺《數字鄉村發展戰略綱要》《數字農業農村發展規劃(2019—2025年)》《數字鄉村建設指南1.0、《數字鄉村發展行動計劃(2022-2025年)》《“十四五”全國農業農村信息化發展規劃》一系列文件,全面推動現代信息技術與農業農村各領域各環節深度融合,統籌推進智慧農業和數字鄉村建設,促進農業全產業鏈數字化轉型,提升鄉村治理和公共服務信息化水平制,建立涉農信息普惠服務機制,推動鄉村管理服務數字化。
??聚焦城市,助力智慧城市服務能力提升
為增強中小城市網絡基礎設施承載和服務能力,《關于促進云網融合,加快中小城市信息基礎設施建設的通知》提出建立多層次、體系化的算力供給體系,提升公眾用戶端到端網絡訪問體驗,有效滿足企業數字化轉型所需的低時延、大帶寬、本地計算、安全承載、降本增效等需求,助力區域經濟社會高質量發展。
《城市信息模型(CIM)基礎平臺技術導則》打造智慧城市的三維數字底座,推動城市物理空間數字化和各領域數據融合、技術融合、業務融合。
??聚焦生活,美好數字生活新圖景構筑
從購物消費、居家生活、旅游休閑、交通出行等各類生活場景推動數字化,打造智慧共享、和睦共治的新型數字生活。
《關于加快發展數字家庭,提高居住品質的指導意見》指出數字家庭是以住宅為載體,利用物聯網、云計算、大數據、移動通信、人工智能等新一代信息技術,實現系統平臺、家居產品的互聯互通,滿足用戶信息獲取和使用的數字化家庭生活服務系統。
《提升全民數字素養與技能行動綱要》提出拓展全民數字生活、數字學習、數字工作、數字創新四大場景,增強人力資本積累,拓展人口質量紅利,厚植創新發展新優勢,為全面建設社會主義現代化國家提供強大的數字動力支撐和堅實的人力資源基礎。
?
03 數字政府
??公共數據開放共享,技術、管理同助力
公共數據開放已成為我國發展大數據的重要戰略舉措之一,為了進一步促進公共數據開放工作提質增效、服務數字經濟發展,相關政策持續出臺。
一是數字技術平臺支撐方面,《實景三維中國建設技術大綱(2021版)》《自然資源三維立體時空數據庫建設總體方案》等文件提出建設數字技術平臺保障公共數據共享開放。
二是管理規范標準支撐方面,《數據安全法》旨在建立工作協調機制,加強對數據安全工作的統籌,進一步完善保障政務數據安全方面的規定。
《政務數據開放共享-第1部分:總則》《政務數據開放共享-第2部分:基本要求》《政務數據開放共享-第3部分:開放程度評價》三項國家標準發布,從數據資源、平臺設施、應用成效、管理制度和安全保障等幾個方面對公共數據開放進行了規范。
此外,行業數據共享方面也在持續推進,《交通運輸政務數據共享管理辦法》規范了交通運輸政務數據共享,支撐了跨部門、跨層級、跨區域交通運輸政務數據共享工作,加快交通運輸數字政府建設。
??政務信息化,一體化政務服務和監管效能提升
國家政務信息化被納入十四五規劃,提出深度開發利用政務大數據,發展壯大融合創新大平臺,統籌建設協同治理大系統,政務信息化建設總體邁入以數據賦能、協同治理、智慧決策、優質服務為主要特征的融慧治理新階段。
《全國一體化政務服務平臺移動端建設指南》要求進一步加強和規范全國一體化政務服務平臺移動端建設,“應接盡接”、“應上盡上”,推動更多政務服務事項網上辦、掌上辦。
民政部、自然資源部等多個部委推出信息化建設方案,《“十四五”民政信息化發展規劃》提出深化“互聯網+民政服務”,將數字技術廣泛應用于民政領域治理和服務,構建民政信息資源“一張圖”。
《自然資源部信息化建設總體方案》提出建設自然資源“一張網”、“一張圖”、“一個平臺”,構建自然資源調查監測評價、自然資源監管決策、“互聯網+自然資源政務服務”三大應用體系。
?
04 數字生態
??數字基礎設施升級,支撐經濟社會政府數字轉型
《“十四五”國家信息化規劃》提出適度超前部署下一代智能設施體系,包括建設泛在智能的網絡連接設施、云網融合的新型算力設施、物聯數通的新型感知基礎設施以及前沿信息基礎設施。
在建設泛在智能的網絡連接設施方面,加快5G商用網絡規模建設與應用創新,《5G應用“揚帆”行動計劃》提出著力打通5G應用創新鏈、產業鏈、供應鏈,協同推動技術融合、產業融合、數據融合、標準融合,打造5G融合應用新產品、新業態、新模式,為經濟社會各領域的數字轉型、智能升級、融合創新提供堅實支撐。
《貫徹落實碳達峰碳中和目標要求推動數據中心和5G等新型基礎設施綠色高質量發展實施方案》提出有序推動以數據中心、5G為代表的新型基礎設施綠色高質量發展,發揮其“一業帶百業”作用,助力實現碳達峰碳中和目標。
在新型算力設施方面,發改委同多部委聯合下,在京津冀、長三角、粵港澳大灣區、成渝、內蒙古、貴州、甘肅、寧夏等8地啟動建設國家算力樞紐節點,規劃了10個國家數據中心集群。至此,全國一體化大數據中心體系完成總體布局設計,“東數西算”工程正式全面啟動。
《新型數據中心發展三年行動計劃(2021-2023)》《全國一體化大數據中心協同創新體系算力樞紐實施方案》等文件推動數據中心合理布局、供需平衡、綠色集約和互聯互通,構建數據中心、云計算、大數據一體化的新型算力網絡體系,促進數據要素流通應用,實現數據中心綠色高質量發展。
在物聯數通的新型感知基礎設施方面,《物聯網新型基礎設施建設三年行動計劃(2021—2023年)》打造系統完備、高效實用、智能綠色、安全可靠的現代化基礎設施體系,推進物聯網新型基礎設施建設,充分發揮物聯網在推動數字經濟發展、賦能傳統產業轉型升級。
??數據要素資源體系建立,激發數字經濟新動能
數據資源作為數字經濟的關鍵要素,對我國經濟高質量發展的重要作用日益凸顯?!蛾P于構建更加完善的要素市場化配置體制機制的意見》提出加快培育數據要素市場,包括推進政府數據開放共享,提升社會數據資源價值,加強數據資源整合和安全保護。
《要素市場化配置綜合改革試點總體方案》指出探索建立數據要素流通規則,加強資源環境市場制度建設,健全要素市場治理,進一步發揮要素協同配置效應。國務院印發的《關于“十四五”數字經濟發展規劃的通知》提出數據要素是數字經濟深化發展的核心引擎,明確提出初步建立數據要素市場體系等發展目標。
??網絡安全保護強化,構建法律法規政策環境
《網絡安全產業高質量發展三年行動計劃(2021-2023年)(征求意見稿)》提出提升中小企業、重點行業和關鍵行業基礎設施網絡安全防護水平,信息安全關鍵核心技術實現突破,加快新興技術與信息安全的融合創新,增強信息安全產品和服務創新能力,初步形成具有信息安全生態引領能力的領航企業的目標。
《關鍵信息基礎設施安全保護條例》強化了運營者的安全管理主體責任,確立了監督管理體制,對《網絡安全法》確立的關鍵信息基礎設施安全保護制度的細化完善,助力構建多方盡責、共同協作的關鍵信息基礎設施安全防護體系,更好地應對網絡安全風險挑戰。
《網絡安全審查辦法》將網絡平臺運營者開展數據處理活動影響或者可能影響國家安全等情形納入網絡安全審查,進一步確保了關鍵信息基礎設施供應鏈安全。數據安全作為網絡安全的重點,在政策法規方面進行進一步規范。
《中華人民共和國數據安全法》以規范數據處理活動,保障數據安全,促進數據開發利用,保護個人、組織的合法權益,維護國家主權、安全和發展利益。
《工業和信息化領域數據安全管理辦法(試行)》規范和保障了工業和信息化領域的數據處理活動和數據安全。
??數字化規范標準建立健全,為科學發展提供依據
《國家標準化發展綱要》出實施新產業標準化領航工程;推動平臺經濟、共享經濟標準化建設,支撐數字經濟發展等。
《“十四五”推動高質量發展的國家標準體系建設規劃》提出提升信息化支撐能力等重點任務,以完善的標準體系賦能數字化發展。
此外,《物聯網基礎安全標準體系建設指南(2021版)》、《金融標準化“十四五”發展規劃》在物聯網、金融行業數字安全等方面規范了管理標準。
?
四、啟示
數字經濟日益蓬勃發展,國家系列數字化政策為經濟、社會、政治、生態等全方位數字化發展提供了指引。各類企業作為數字經濟發展的主體,應敏銳抓住數字化發展機遇,以數字化探求發展路徑的轉型升級,國有企業作為國民經濟發展的中堅力量,更應發揮帶頭作用,成為數字化改革創新的主力軍和先行者。對于政府而言,政府數字化轉型成為引領我國國家治理體系現代化先導力量,需以充分激發數據價值,加快推動政務信息化,牽引和帶動治理體系的數字化協同,進而撬動數字經濟和數字社會的全面發展。
參考文獻
[1] 于施洋, 王建冬, 郭鑫. 數字中國:重塑新時代全球競爭力[M]. 北京: 社會科學文獻出版社, 2019.
[2] 習近平出席第二屆世界互聯網大會開幕式并發表主旨演講[N]. 人民日報, 2015-12-17.
[3] “十三五”國家信息化規劃[EB/OL].[2022-04-22].http://www.gov.cn/xinwen/2016-12/27/content_5153558.htm.
[4] 習近平談治國理政[M]. 北京: 外交出版社, 2020.
[5] 習近平. 審時度勢精心謀劃超前布局力爭主動實施國家大數據戰略加快建設數字中國[N]. 人民日報.
[6] 習近平. 以信息化培育新動能用新動能推動新發展以新發展創造新輝煌[N]. 人民日報.
[7] 中央網絡安全和信息化委員會辦公室. 第二屆數字中中國建設峰會[EB/OL].[2022-04-22].http://www.cac.gov.cn/2019zt/dejszzg/index.htm#page2.
[8] 黃欣榮, 潘歐文. “數字中國”的由來、發展與未來[J]. 北京航空航天大學學報(社會科學版), 2021, 34(04): 99-106.