前言
2024年12月11日至12日中央經濟工作會議在北京舉行,會議對2025年經濟工作的重點內容進行部署,第一項即提出“大力提振消費、提高投資效益,全方位擴大國內需求。積極發展首發經濟、冰雪經濟、銀發經濟”。這是“首發經濟”一詞第一次在中央經濟工作會議上被提及。商務部副部長盛秋平也談到,商務部將加快出臺推動首發經濟的政策文件。
首發經濟是企業發布新產品,推出新業態、新模式、新服務、新技術,開設首店等經濟活動的總稱,涵蓋了企業從產品或服務的首次發布、首次展出到首次落地開設門店、首次設立研發中心,再到設立企業總部的鏈式發展全過程。首次完整的定義來自于《中共中央關于進一步全面深化改革推進中國式現代化的決定》的輔導讀本。
首發經濟具有時尚、品質、新潮等特征,是符合消費升級趨勢和高質量發展要求的一種經濟形態,是一個地區商業活力、消費實力、創新能力、國際競爭力、品牌形象和開放度的重要體現。其具有以下三個顯著特征:一是強調首次。包括首次發布、首次秀演、首次展出、首次開設門店等,重點表現為向市場推出的新產品、新技術、新服務、新業態、新模式等創新成果是“首次亮相”。二是強調鏈式發展全過程。強調“圍繞新品、新業態、新模式,以及首店和總部集聚的產業生態圈,逐漸構建起新品研發、發布、展示、推廣以及銷售等完整的體系網絡”。三是強調首發經濟的引領作用。不僅要體現在產品本身,更要體現在消費者對品牌、文化、生活方式的認同和追求。

“首發經濟”最初源于“首店經濟”,聚焦于品牌首店的開設。首發經濟與首店經濟有一定的相似之處,均注重新穎性和獨特性;均對消費市場有帶動作用,引領消費潮流,刺激消費市場升級。但兩者也有明顯區別。一是消費范圍的擴容,首發經濟的形式更加多樣,不僅局限于實體品牌門店的開設,還可以是新產品、新業態、新模式、新技術等。二是由消費后端,帶動生產前端、整條消費產業鏈發展,讓品牌從開設門店,到設立研發中心、企業總部,逐步加大投入力度,推動產業升級。三是形態從單一的商圈經濟向多業態融合的產業生態圈轉變。

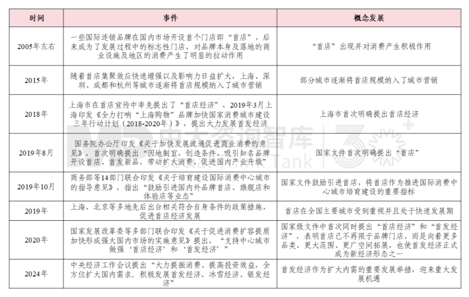
2005-2014年是國際連鎖品牌跨入中國市場的高速拓展期,隨著購物中心的數量增長和持續升級,首店效應初步顯現,“首店”對消費的拉動作用愈發明顯,逐漸成為很多商業設施及城市競爭力的重要衡量指標。2020年,國家發展改革委等多部門印發的文件明確提出“支持中心城市做強‘首店經濟’和‘首發經濟’”,自此,首發經濟正式成為新經濟形態之一,發展首店經濟和首發經濟成為打造消費熱點、激發消費潛力的重要舉措。各地積極響應落實,紛紛出臺地方支持政策。
表 1 首店經濟及首發經濟發展歷程?(資料來源:公開資料整理)
各地發展首發經濟的政策也在加速落地。從近三年各城市發布的政策來看,政策重心仍在“首店”,首展、首秀也成為政策提到的重點方向;普遍采取資金補助、落戶補貼等方式對首店首發經濟給予資金支持,吸引首店首發經濟落戶。北京、上海、廣州、深圳作為我國四大一線城市,較早出臺相關支持支持,且政策支持力度相對較大。其次,成都、重慶、天津等城市也相繼出臺相關政策,激發地區消費活力。
表 2 近三年主要城市首發經濟相關支持政策?(資料來源:公開資料整理)


我國首發經濟仍處于探索階段,其中代表性的首店經濟近年來整體高速增長。據不完全統計,2023年新開首店共3716家。其中,華東區域以1830家首店位列7大區域首店數量第一,占比49.25%接近全國一半,同比2022年增長13.8%。其次是西南地區,全年新開首店582家,僅次于華東區域。從城市來看,我國首發經濟基本上呈現出上海領先,北京、成都、深圳、杭州等城市緊隨其后的格局。此外,三四線城市、部分縣域也逐步梯次跟進,首發經濟區域聚集特征較為顯著。

圖 1 2023年各地區首店數量及占比?(數據來源:新商網《2023年首店經濟發展報告》)
從業態來看,餐飲占據主力,占比45.78%;零售業態緊隨其后,占比41.68%;文體娛樂業態占比達6.54%;兒童親子業態則達3.69%;其他配套業態占比達2.61%。
圖 2?2023年首店經濟各業態占比?(數據來源:新商網《2023年首店經濟發展報告》)
首發經濟在中央經濟工作會議被提出,肩負著促進消費、擴大內需的重要歷史使命。與傳統的消費放水不同,首發經濟更看重科技及新消費的升級。
對于地方政府,在制定一系列積極有效的政策措施推動首發經濟發展的同時,持續優化營商環境和消費環境,激發市場活力。不僅以“首展”“首秀”“首店”等的經濟活動,構建圍繞新產品、新業態、新模式等創新因素集聚的產業生態圈,賦能地區經濟高質量發展,還要加強國內首發主體培育,鼓勵企業將首發產品推向國際市場,提升我國首發經濟的國際影響力。
對于企業,需要充分把握消費分級、分層新機遇,通過創新,提供新技術、新服務和新業態契合新需求,持續提供與眾不同的消費體驗和情緒價值。此外,首發經濟帶來的初期增長往往會隨著時間的推移而減弱,長遠來看是要不斷提高持續運營能力,將“首次”帶來的短期流量沉淀下來,建立和提升品牌形象,打造獨特首發文化。
