公司治理系列(三) | 開展董事會評價的實操手冊

引 言?

在新一輪深化國企改革背景下,完善中國特色現代企業制度的關鍵之一在于提升董事會治理效能。近年來,中央及各地國資國企通過制度完善、結構優化等舉措,推動董事會從“形似”向“神似”轉變。作為治理效能的檢驗標尺,董事會評價體系的“指揮棒”作用日益凸顯:通過構建科學評價機制,既識別制度短板與運行盲區,又激發履職積極性,為企業高質量發展提供機制保障。


本文將基于政策導向與實踐創新,系統探討“誰來評、評什么、如何評、怎么用”關鍵問題,為國有企業完善董事會評價體系提供路徑參考。




誰來評:綜合多維評價主體意見提升評價客觀性



國務院國資委在《董事會試點中央企業董事會、董事評價辦法(試行)》中提出,董事會評價應綜合出資人、監事會、黨委班子成員(黨組成員)、經理層成員、董事會秘書、部分職工代表等各方的意見,提出最終評價意見。此后,各地國資委印發的國資委監管企業的董事會評價方案也提出需積極聽取各方意見,如《深圳市國有資產監督管理局直管企業董事會及董事評價辦法(試行)》指出,市國資委匯總董事、監事、監事會、高級經營管理人員、董事會秘書、相關部門負責人以及市國資局相關處室的意見,形成最終評價結果。


國有企業集團層面對子公司董事會的評價繼續延用多評價主體的思路,以提升評價全面性客觀性。中國兵器工業集團開展子企業董事會評價時,根據評價維度、內容和標準逐項明確評價主體,形成由子企業董事會管理歸口集團責任部門、集團職能部門、子企業董事長(黨委書記)和外部董事召集人構成的評價主體矩陣。中國鋁業集團的評價主體也遵循多元化的原則,充分聽取集團相關部門負責人、子企業董事會成員、經理層成員、董事會秘書和企業相關職能部門主要負責人等各方的相關意見。




評什么:設計一套“共性維度+個性指標”的評價指標體系


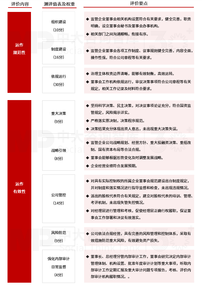
結合國務院國資委及各地方國資委的要求,董事會評價的共性維度是評價董事會運作的“規范性”和“有效性”,主要包括董事會工作機構設置與制度建設、日常運行、決策科學性和效果以及對經理層的監督管理等情況。例如,2020年,天津市印發的《國資委監管企業董事會工作評價暫行辦法》(以下簡稱《辦法》)就強調董事會評價重點評價其運作的規范性和有效性,在明確評價重點的基礎上,《辦法》進一步細化評價內容,指出“規范性主要評價董事會組織建設、制度建設及依法依規運行等情況;有效性主要評價董事會在重大決策、戰略引領、公司管控、風險防范以及審計監督等方面的作用發揮情況”,并列明各項評價內容的權重及評價要點。(詳見下表)


?天津市國資委監管企業董事會年度考核評價內容及要點

公司治理系列(三) | 開展董事會評價的實操手冊


企業在實際操作時會結合實際情況融入部分個性維度與指標。例如,中國電子在制定子企業董事會評價維度時,除評價董事會運作的規范性和有效性外,還新增“董事會文化建設”,并將三個維度進一步細分為組織和制度建設、權責運行、依規運作、信息溝通、戰略引領、重大決策、風險管控、管理監督經理層、改革發展成效9項二級指標。


國家電投考慮到不同類型出資企業的特點和管理要求,按照“一類一策”的思路,對全資子公司、控股非上市公司和控股上市公司合理設計了差異化的多維度評價標準體系。評價體系在遵從重點評價董事會運作的規范性和有效性的基礎上,設置了機構設置、制度建設、授權管理、規范運作、運作效果五項一級指標,并進一步細分為一至多個二級和三級指標,明確具體的評價標準。同時,國家電投結合出資企業董事會建設及運作的實際情況,對評價體系進行動態調整和優化升級。


中交集團圍繞“規范性”和“有效性”評價維度,按照知情性、相關性原則,差異化設置企業內部測評、出資人測評及日常評價等不同參評主體的評價指標。針對企業內部測評,全面關注董事會運行的規范性和有效性,設置了權責運行、信息溝通、定戰略、作決策、防風險、企業改革發展成效6個維度的指標。針對出資人測評,聚焦董事會運行的有效性,設置了中長期發展決策權、經理層成員選聘權、經理層成員業績考核權、經理層成員薪酬管理權、職工工資分配管理權、重大財務事項管理權、定戰略、作決策、防風險、企業改革發展成效10個維度的指標。針對日常評價,聚焦董事會運行的規范性,設置了制度建設、會議召開、議案管理、專門委員會運行及支撐保障5個方面的指標。



如何評:啟用多元評價方式展開綜合性評價


關于評價方式,通常董事會評價實行年度評價,綜合采取日常評價、年度述職、征求意見、實地調研、查閱資料等多種途徑和方式,以全面深入掌握董事會運行。在具體執行時,各地基于實際情況會對評價方式進一步細化,如2019年《浙江省省屬國有獨資公司董事會及董事評價辦法(試行)》,提出日常評價占30%,述職評議占50%,征求意見占20%,日常評價由省國資委相關內設機構進行評估,年度述職要求企業在規定時間內將董事會年度工作報告送至省國資委,征求意見則由省國資委征求企業黨委、監事會、經理層、下屬單位負責人和職工群眾的意見。


企業在實踐過程中采取的評價方式更為靈活多樣,中鋁集團采取“分級分類測評+多維度測評+專項穿透測評”相結合的評價方式,力求精準評價。分級分類測評是對不同層級、不同類型子企業開展分批次評價,多維度評價即從出資人、企業內部和日常運行等多個維度開展評價,專項穿透測評則是集團對部分董事會制度、決策事項組織專項檢查或抽查。南方電網創新建立董事會觀察員機制,通過列席出資企業董事會會議、會后點對點交流等方式,強化對出資企業董事會日常運作的監督、評價與指導。



怎么用:充分發揮評價結果的激勵約束作用


目前,多數地方國資委發布的董事會評價相關文件,將董事會評價結果分為運行良好、需要改進、需要改組三個等次,對評價結果為運行良好的董事會給予肯定和獎勵;對評價結果為需要改進的董事會提出整改意見,限期整改;對評價結果為需要改組的董事會,提出改組方案,按管理權限報經批準后實施。但上述董事會評價結果應用機制尚未充分實現激勵約束效能,部分地方國資委已著手改進,積極探索優化路徑。以深圳市《國有資產監督管理局直管企業董事會及董事評價辦法(試行)》為例,其明確要求“董事會評價結果為較差或一般的,應對董事會進行改組,適當調整董事會成員”“換屆評價時,董事會評價結果為優秀的,市國資局給予一定獎勵,董事會有特殊貢獻的,經市國資局認定,可給予特別獎勵”。


企業在制定出資企業董事會評價辦法時,也積極探索解決董事會評價激勵約束性不足的問題。根據《中國電子所出資企業董事會監事會評價辦法》,一是規定董事會評價結果將作為集團公司對所出資企業年度經營業績考核的重要內容,計入考核結果;二是規定評價結果作為集團公司向所出資企業董事會開展授權管理的重要依據,集團公司將根據評價結果對公司的授權事項及權限采取擴大、減少或增加、收回等動態調整措施;三是評價結果作為專職董事績效薪酬考核系數的組成部分計入履職企業業績考核系數,占30%;四是評價結果作為董事會、監事會履職任免和專職董事專職監事選用建議的重要依據,對于評價等次為“較差”的企業,將提出調整建議。


中大咨詢推出系列文章深入剖析國有企業公司治理的關鍵議題,其中首篇文章《公司治理系列(一) | 解碼國有企業完善中國特色現代企業制度的新時代背景》(點擊閱讀原文)剖析了國有企業完善中國特色現代企業制度的時代背景;《公司治理系列(二) | 董事會科學構建與高效運作必解10問》(點擊閱讀原文)則聚焦董事會科學構建與高效運作。此篇為國有企業公司治理系列之董事會評價,下篇將推出國有企業公司治理系列之外部董事相關內容,敬請期待。


作者:中大咨詢

來源:中大咨詢

版權聲明:中大咨詢不止于解決問題,更致力于充分釋放個人與組織潛能。本文為原創文章,如需轉載,請給小編(mpeditor)留言,否則作侵權處理,謝謝合作!




* 中大咨詢集團原創成果,版權受法律保護。如需轉載,請聯系我們。