投融資是企業輸血造血的核心手段,共同支撐企業生存、擴張與戰略落地。中大咨詢定期推出投融資新聞系列,每雙周二進行并購雙周新聞匯、并購雙周案例分析交替的內容輸出,請大家多多關注!
本期看點
并購新聞方面,愛柯迪11.18億收購卓爾博,切入新能源汽車電驅賽道;華新水泥7.7億美元收購拉法基非洲83%股權,加速海外布局;ST聯合重組獲國資委批復,30億購潤田實業。
并購交易方面,羅平鋅電、杭州高新、鎮洋發展、ST天山等上市公司控制權變更;科博達、豪江智能、蘇大維格等上市公司展開重大收購。
01 并購新聞
重大并購新聞一:愛柯迪 11.18 億收購卓爾博 71%股權
2025年8月25日,愛柯迪(600933.SH)收購卓爾博71%股權的方案獲上交所并購重組委通過。
愛柯迪是全球汽車鋁合金壓鑄件龍頭,2024年營收67.46億元、凈利9.40億元;卓爾博是專精特新企業,主營汽車微特電機零部件,2024 年營收10.51億元、凈利1.54億元,交易后原實控人家族仍持股29%。
雙方客戶重疊度超70%,將共享生產基地,愛柯迪借此切入新能源汽車電驅賽道,完善供應鏈體系。
重大并購新聞二:華新水泥7.7億美元拿下拉法基非洲 83% 股權
2025年8月29日,華新水泥完成對尼日利亞拉法基非洲83.81%股權的收購,交易對價7.7386 億美元,正式成為其第一大股東。
拉法基非洲在尼日利亞擁有4家工廠、年產能1060萬噸,而此前華新水泥已在非洲7國布局業務。
此次收購后,華新水泥計劃升級標的工廠技術,未來海外布局國家將達14個,非洲水泥年產能突破4000萬噸,進一步鞏固海外市場份額。
重大并購新聞三:ST聯合重組獲國資委批復,30億購潤田實業
2025年9月2日,ST聯合(600358)公告重組事項獲江西省國資委原則同意,擬通過發行股份+現金方式,30.09億元收購潤田實業100%股權并募集配套資金。
潤田實業是國內包裝飲用水 “雙十強” 企業,擁有成熟產能與渠道。
交易完成后,ST聯合將從現有業務轉向“包裝飲用水為核心,互聯網數字營銷+跨境電商為兩翼”的布局。
02并購交易
上市公司控制權變更

*本表內ST天山交易事件的溢價率計算,僅針對17.21%股權部分,不包含交易的本金7649萬元的債權及項下權益

*本表內ST寧科交易事件的數據統計范圍限定為產業投資人,不含財務投資人
*本表內科華控股的數據統計范圍僅包含第一期協議轉讓+定向增發,不包括第二期協議中的遠期轉讓內容
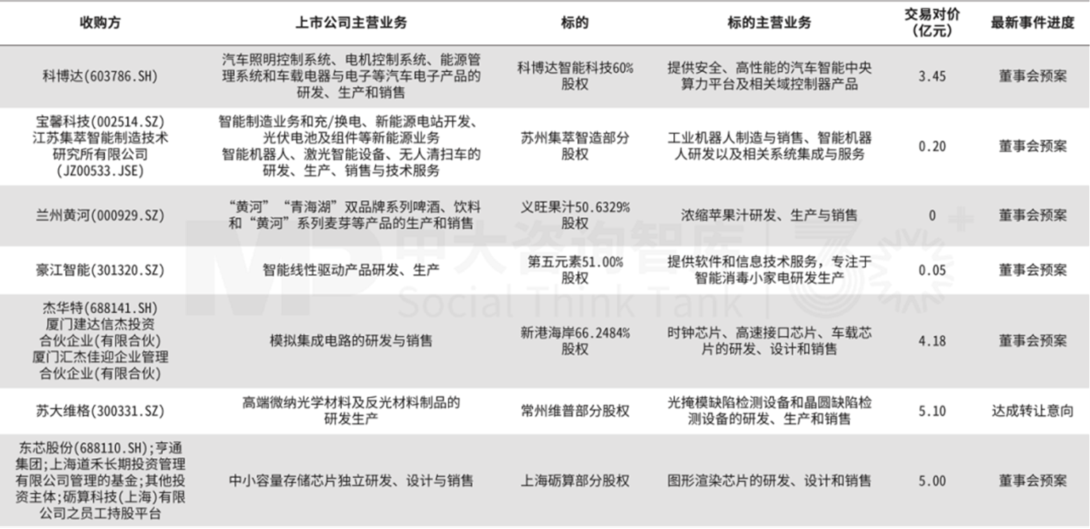
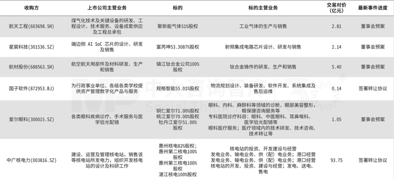
上市公司重大收購

*補充說明:蘭州黃河以0元受讓義旺果汁50.6329% 股權,但因該部分股權對應500萬元注冊資本原股東未實繳;蘭州黃河需以自有或自等資金2691.75萬元履行該部分股權項下全部出資義務,其中500萬元計注冊資本,2191.75萬元計公司資本公積。


公司介紹
中大咨詢始于1993年,已為70%以上世界500強中國企業及眾多中央、地方國有企業提供服務,在國內15+城市設有辦公駐點,業務遍及全國30+省級行政區域。緊跟經濟社會發展趨勢,中大咨詢依托“解碼政策、扎根產業、穿透數據”優勢,構建全方位投融資服務藍圖,提供包括并購重組、投資報告等綜合解決方案,助力企業通過資本手段優化產業結構,運用“咨詢+投資并購”兩位一體護航投資閉環,實現從資源整合到效能提升的價值倍增。
作者 | 中大咨詢
如需進一步交流或咨詢相關業務,請微信添加好友或致電全國服務熱線400-9933-161。