報告簡介
中大咨詢產業研究院研究了國內外數十個創新集聚區、國內30座城市和30個行政區,于2018年12月18日發布了《中國城市中央創新區(CID)發展報告(2018)》。該報告是中國首份研究城市中央創新區(Central Innovation District,簡稱CID)的報告。報告系統研究了CID的發展歷程和獨特性,借鑒國內外標桿案例的發展經驗,總結歸納出CID的布局結構、開發模式和運營模式。此外,研究院通過構建CID評估指標體系,統計梳理了當下已發展成熟的CID清單、正在建設的CID清單、適合建設CID的城市清單以及適合建設區級CID的城區清單。?
目? 錄
一、中國城市紛紛加裝新的發展主引擎
二、何為中央創新區(CID)? CID有何獨特性?
三、為什么如此多城市熱衷創建中央創新區(CID)?
四、優良的創新生態系統是中央創新區(CID)成功的關鍵
(一)美國硅谷擁有要素完備的創新網絡
(二)新竹科技園區側重“官產學協作機制”合作
(三)中關村形成多元和稠密的創新網絡
(四)張江科學城以優質的服務吸引全球創新資源
五、中國發展較為成熟的中央創新區(CID)
六、中國正在建設的中央創新區(CID)
七、中國部分適合建設中央創新區(CID)的城市
八、中國部分適合建設區級中央創新區(區級CID)的城區
一、中國城市紛紛加裝新的發展主引擎
當代社會已進入創新驅動發展階段,需要能級強大的創新策源地提供發展動力。中央商務區(CBD)作為區域財富中心,曾為經濟發展做出了很大貢獻。但作為城市發展原有主引擎,CBD并不能完全適應“創新驅動發展”模式的新要求。為了打造以創新為核心動力的地標性區域,國內外一些著名城市已紛紛為自己安裝了新的主引擎—中央創新區(CID)。
從世界范圍看,紐約作為美國的CBD,曾經長期引領美國甚至世界的經濟發展,但從上世紀50年代開始,硅谷逐步發展成為美國的CID,成為美國乃至世界經濟發展的另一主引擎。從國內范圍看,北京中關村、上海張江科學城、廣州琶洲中央創新區、深圳南山區、武漢光谷和杭州未來科技城已成為或即將成為其所在城市新的發展主引擎。這些區域通過集聚高端創新要素,實行創新驅動發展戰略,對周圍地區產生了強大的輻射帶動作用,成為城市創新發展的戰略策源地。
圖1 創新驅動新階段,中央創新區(CID)將引領城市未來發展

圖片來源:中大咨詢產業研究院整理制作
二、何為中央創新區(CID)? CID有何獨特性?
中大咨詢產業研究院認為,中央創新區(CID)是一個城市或區域高端創新要素的融合聚變區,區域內高端創新人才匯聚,創新活動極其活躍,是創新成果持續輸出和創新影響力最大的地標性區域。
中央創新區(CID)是城市能級強大的創新策源地,其戰略定位、產業特征和功能定位等與其他城市功能區有所不同。
表1 中央創新區與其他城市功能區的特點比較

資料來源:中大咨詢產業研究院綜合整理
中央創新區的獨特性主要體現為創新能力極強、戰略地位顯著、區位優勢明顯、產業高端且集聚性強和復合功能完備。
中央創新區(CID)具有極強的創新能力。中央創新區的創新主體包括政府、企業、科研院所和高校、風險投資機構、創業服務機構、行業協會等。創新資源包括資金、人才、信息等。無論中關村還是張江科學城,創新生態系統都具備多主體參與、創新資源有序流動和創新系統開放的特點。
中央創新區(CID)是創新發展的核心策源地。中央創新區是區域的創新中心,是推動區域經濟發展和創新創業的強大引擎,對周邊區域具有極強的輻射帶動作用。張江科學城在開放和創新融合中,引領輻射長三角、長江經濟帶乃至“一帶一路”的創新發展,助推我國科技創新從高原向高峰進軍。
中央創新區(CID)一般位于大城市戰略核心區或臨近戰略核心區。良好的區位條件可為中央創新區(CID)發展提供交通、經濟活動和人才資源等支持,便于人才和其他資源要素的自由流動。美國硅谷依托斯坦福等具有雄厚科研實力的頂尖大學,集中了大大小小的高科技公司。公共交際走廊和交通走廊將硅谷內的各城市串聯起來,形成緊密合作的服務網絡,便于資本、信息、技術和人才等資源的流動。
中央創新區(CID)以高端產業為主。戰略性新興產業和高新技術產業是科技創新最為集中的生產領域,對于推進產業結構升級和經濟發展方式轉變具有重要意義。張江科學城依托現有的信息技術和生物醫藥相關研究機構、高校以及企業,集群式發展信息技術和生物醫藥支柱產業,與此同時,延伸發展低碳環保和文化創業產業。目前,張江已在集成電路、生物醫藥兩大產業形成較強的競爭力。
中央創新區(CID)注重生產、生活和生態的“三生融合”。中央創新區是城市的創新中心,但同時兼顧商業發展,將生活功能融合發展,打造宜居宜業宜游的區域創新發展新空間。根據最新的《張江科學城建設規劃》,張江科學城計劃建設北部科創中心、南部公共活動核心區,利用現有資源建立分散式的公共交通站點和眾創空間,結合周邊綠地將生產、生活和生態完美融合。
圖2 張江科學城未來將實現“三生融合”

資料來源:《張江科學城建設規劃》
三、為什么如此多城市熱衷創建中央創新區(CID)?
經濟技術開發區和高新技術開發區已廣泛分布于全國各大城市,對促進區域經濟發展作出了應有貢獻。為進一步提升區域創新要素聚集程度,打造以創新為核心動力的地標性區域,需突破現有城區發展理念,重新定義科技創新高地建設發展模式,大力建設中央創新區。理由如下:?
一是集聚創新要素,實現聚變發展。中央創新區對高端創新要素具有極強的吸引力。創新要素的聚變發展,實現了資源的優化配置,極大促進了區域經濟的發展。截止2017年,張江科學城匯聚了約685家高新技術企業,約403家國家、市、區級研發機構,50余家跨國公司地區總部,近20家高校和科研院所。
二是提高城市核心競爭力的戰略需求。大力發展高新技術產業,有助于提高區域核心競爭力和影響力,進而在全球化競爭中擁有強大的優勢和后勁。北京、上海和武漢已經提出建設具有國際影響力的科技創新中心,即中央創新區(CID)。這些中央創新區(CID)對提升城市核心競爭力已經發揮了巨大作用。
三是塑造地區發展品牌,提升區域吸引力。區域品牌的成功塑造對區域的進步和繁榮非常關鍵。中央創新區品牌效應顯著,有助于提升外界對區域競爭力的認可,加強地區吸引力,對區域參與國際化競爭提供強大的支持。
四是推動產業結構升級,轉變經濟發展模式。依靠科技走向自主創新,優化產業結構,實現創新驅動發展,轉變經濟增長方式是實現區域經濟可持續發展的必然選擇。例如,松山湖作為東莞CID,在從“東莞制造”到“東莞創造”的城市轉型升級過程中發揮了關鍵作用,成效初顯。
五是與中央商務區(CBD)協同發展,實現區域經濟良性發展。中央商務區內的現代化、高端化的第三產業可以很好為中央創新區內的創新資源提供各種專業服務及資金支持,實現業務聯動、資金協同和資源分享,成為區域經濟發展的雙引擎,協同互補促進區域經濟發展。
四、優良的創新生態系統是中央創新區(CID)成功的關鍵
國內外經驗表明,優良的創新生態系統是中央創新區(CID)成功的關鍵。
(一)美國硅谷擁有要素完備的創新網絡
硅谷形成了由政府部門、大學教師及學生、科研機構研究人員、企業家、風險投資家以及各類中間機構、非正式社區組織等創新構成的雙層社會經濟網絡:一是由企業、大學、政府等創新主體及其形成的創新群落構筑的創新核心網絡層;二是由創新基礎設施、創新文化、專業性服務機構、風險資本、各種行業協會和非正式社交網絡構成的創新環境支撐層。硅谷創新生態系統如圖所示:
圖3 硅谷創新生態系統示意圖

資料來源:胡曙虹等,2016
世界一流大學源源不斷地為硅谷創新網絡輸送創新人才和知識成果。作為創新核心主體之一,以斯坦福大學和加州大學伯克利分校為核心的大學在硅谷創新體系中的主要作用是為系統中各主體輸送人才和知識,從而實現知識、信息和資源等要素在網絡的流動和傳遞。
以“引擎”企業為中心構筑了硅谷的創新網絡并實現區域創新種群的不斷演化。硅谷創新體系中最活躍的是由各類企業形成的開放的、相互競爭與協作的企業創新網絡。企業創新網絡不受任何一個大公司或幾個大公司的控制,而是“引擎”企業、中小企業和初創企業通過物質流、信息流、技術流而形成競爭和合作共存的創新網絡。
圖4 硅谷引擎企業分布圖

資料來源:中大咨詢產業研究院整理
聯邦及州政府通過各種直接或間接的方式為硅谷地區的創新發展提供包括資金、法律法規、政策等方面的支持,為硅谷地區營造和培育了良好的創新環境。硅谷雖然不是政府計劃的產物,但政府的政策支持,特別是政府采購和面向企業的低息貸款對促進硅谷發展起到了至關重要的作用。?
創新支撐要素是創新活動持續穩定進行的催化劑。硅谷有著世界上最密集的風險投資基金,緊鄰創新企業,形成了外界不易觀察到的“生態循環”。硅谷通過積極發展人力資源服務機構、技術轉移服務機構、金融資本服務機構、管理信息咨詢服務機構、財務服務機構和法律服務機構等多種科技中介,形成了完善的科技中介服務體系。
完善的創新基礎設施和開放包容的創新文化是硅谷創新的土壤。硅谷地區完善的創新基礎設施主要包括科技基礎設施和城市公共基礎設施。科技基礎設施為開展創新活動提供了基礎保障,公共基礎設施則為創新主體提供了基礎生活條件。同時,創新活動需要與之相適應的創新文化要素作支撐,真正具有創新力的城市(或區域)一定具有深厚的文化土壤。
(二)新竹科技園區側重“官產學協作機制”合作
新竹科技園區創新系統內的要素包括園區企業、研究院、大學、園區管理局等政府機構、各種中介服務機構以及其他物質條件等,各要素相互聯系、協同發展。
圖5 臺灣工業技術研究院主要貢獻

資料來源:中大咨詢產業研究院整理
臺灣工業技術研究院(以下簡稱工研院)是新竹科學工業園區域創新系統的一個極其重要的組成部分。工研院包括12個研究單位,涉及光電子工業、通訊工業、航空與太空工業、能源與資源、生物醫藥等領域,另外還設有多個服務中心。工研院的主要貢獻表現在開發出大量的產業技術并轉移給廠商、接受企業的委托研究項目并為企業提供大量的工業技術服務以及培養大量的產業人才等方面。
位于新竹的臺灣清華大學和臺灣交通大學對知識創新、園區內企業技術創新以及高技術產業發展起到十分重要的作用。臺灣清華大學以原子科學研究起家,至今在自然科學研究與電機資訊領域的研究處于領先水平。臺灣交通大學具有很強的科技研究實力,是臺灣半導體發展的搖籃,對臺灣半導體產業和新竹科技園區的發展做出了突出貢獻。除了臺灣高校和科研機構為園區提供技術和人才外,部分新竹創新人才來自美國,他們不僅帶來了硅谷的先進技術與管理經驗,而且又積極招募過去硅谷的朋友和同事回臺灣創業。
新竹科技園區建立了政府引導發展和市場自主配置相結合的良性互動互促機制。不同于以市場化為主導的硅谷,政府在新竹園區的開發與建設中起到巨大的支持作用,但又不同于筑波的“官僚科技城”,其政策重點是改善基礎設施而不是直接參與高科技研究。
圖6 新竹科技園區創新機構組合方式

資料來源:中大咨詢產業研究院整理
新竹科技園區的創新主體與硅谷相似,都是以中小企業為主體,但創新機構的組合方式不同,新竹科技園區更側重于“官產學協作機制”。科技園區的創新協作機制主要由創新機構、創新基礎設施、創新資源和創新環境等相互聯結、相互協調的部分組成。從創新機構的組合方式看,新竹科技園區側重于“官產學協作機制”,即政府通過法律、經濟和組織管理手段在制度、環境和政策層面,引導創新活動的方向、刺激企業和大學之間的協同創新。
新竹科技園區風險投資作用不明顯,更多依賴臺灣當局設置的科技獎項和科技基金。不同于以風險投資為主要資金來源的硅谷,臺灣當局通過設置大量的科技獎項和科技基金激勵新竹園區企業加大研發投入和產品創新。
(三)中關村形成多元和稠密的創新網絡
隨著時代的發展,中關村已然成為亞洲地區最集中、最龐大的科研中心和高校聚集地。中關村從最初的電子一條街發展成為現在的中央創新區,得益于構建完善的創新生態系統。中關村的創新生態系統主要表現為以下四個特點:
一是北京中關村管委會以生態系統的構建為第一要務。北京中關村管委會通過放權、松綁、制定突破性政策、不與企業爭利等方式,為中關村打造了得天獨厚的創新環境。與此同時,制定系列優惠政策,引進高素質創新人才,多措并舉,形成了中關村特色的人才引進和發展格局,并營造出“鼓勵創新,寬容失敗”的創新創業文化氛圍。
二是中關村創新生態系統內各類創新要素體現出“四個多樣性”,即產業多樣性、規模多樣性、關系多樣性和服務多樣性。大數據、云計算、環保、醫藥等多產業聚集使其成為我國戰略新興產業的策源地;規模多樣性體現為不同成長階段和位于價值鏈不同環節的企業聚集;關系多樣性體現為中關村企業間形成了多元和稠密的社會網絡。除了多樣化的產業、企業、創業者和社會網絡,還有多樣化的創業專業服務,如法律、稅務、咨詢等。
三是中關村著眼于科技創新的生命周期,打造了全鏈條的金融服務體系。中關村通過整合銀行業金融機構、各類股權投資機構、多層次資本市場等多方力量,激發各類金融資本的活力,滿足處于種子期、初創期、成長期、成熟期四個不同階段科技型企業差異化的金融服務需求。
四是中關村的輻射帶動作用顯著。中關村實現了“一區多園”,近端發展戰略拓展到“京津冀協同發展”,遠端發展戰略拓展到西藏、青海等地區的科技成果轉化,最終在“一帶一路”戰略下走出國門,邁向國際化。
(四)張江科學城以優質的服務吸引全球創新資源
張江高科技園區一直以培育具有自主創新核心能力的高科技產業集群為己任。為了保證園區研發力量的集聚和研發能力的提升,張江高科技園區竭盡全力擴展園區研發資源,培養園區研發人才,構建園區研發平臺。
全球高端資源的聚集是創新發展的強大動力。一是打造全球商業運營及研發重鎮。張江高科技園區集聚了全球140多家企業研發中心,這些研發中心的設立對于園區提升研發力量、培養高端人才和開發民族創新能力都有極其重要的意義。二是打造人才高地。作為國際化大都市和經濟中心,上海本身就是國內外企業搶灘的首選之地;而浦東的開發更提供了廣闊發展空間。張江充分發揮這一得天獨厚的秉賦優勢,形成了全球化特征鮮明的人才高地。
多樣化的服務體系是創新發展的強大支撐。一是提供各種研發創新配套服務。各類服務機構和平臺圍繞產學研提供各種研發創新配套服務。上海集成電路研發中心、國家人類基因中心、國家生物芯片中心等重要的國家級重要的試驗平臺均落戶于此。二是提供投融資服務。包括知識產權質押融資服務、融資擔保類專業服務平臺、“易貸通”業務和投融資管理服務體系。三是構建知識產權保護體系。國家知識產權局在張江園區設立上海市浦東新區知識產權中心,為園區內企業提供專利受理、律師服務、質押融資和數據檢索等專項服務。四是搭建提供各種專業服務的24小時客戶服務平臺。目前已經開展的服務項目有企業改制、上市服務、建設工程項目前期服務、勞動保障法律服務平臺、企業家沙龍、財稅經理俱樂部和張江人才公寓租賃服務等。
完善的生活配套為打造宜居環境奠定了基礎。一是提供快速的高新園區內交通。園區內分布著多個地鐵站點、有軌電車站點和自行車租賃點,此外園區還免費提供了環線班車。二是提供便利的生活配套。園區內有24小時餐廳、大型超市、便利店、洗衣房、美發廳等服務設施,以及室內游泳池、網球場在內的體育休閑設施等。園區內設有包括工商銀行、建設銀行、交通銀行、上海銀行和浦發銀行在內的十多家金融機構,為各類人才提供金融服務。
完備的產業鏈配套體系有利于產業集群的發展。張江科學城已經形成信息技術產業集群和生物醫藥產業集群,通過立足兩大產業集群優勢,建立了完備的產業鏈配套體系。
五、中國發展較為成熟的中央創新區(CID)
中大咨詢產業研究院研究了國內外數十個創新集聚區,梳理出國內外發展較為成熟的中央創新區(CID)。
在國外,美國硅谷和以色列特拉維夫依托雄厚的科研力量、密集的風險投資基金和多樣化的企業集群,營造了優良的創業生態環境,已經發展成為所在國家的中央創新區(CID)。
中關村和張江科學城集聚高層次人才,培育眾多高新技術企業,已經發展成為具有一定全球影響力的中央創新區(CID)。武漢光谷附近匯聚眾多大學,吸引大量人才,擁有核心產業和資本凝聚力,未來有望發展成為全球中央創新區(CID)。
表2 國內發展較為成熟的中央創新區(CID)

資料來源:中大咨詢產業研究院綜合整理
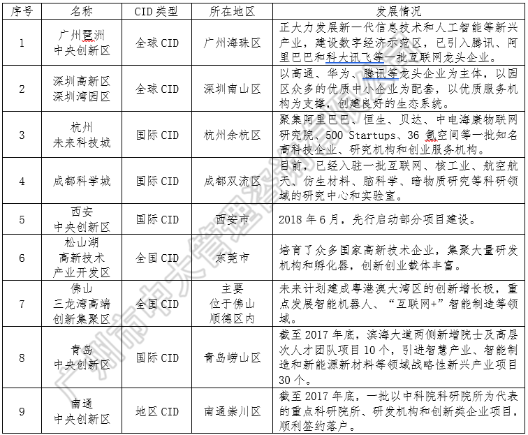
六、中國正在建設的中央創新區(CID)
中大咨詢產業研究院梳理出國內正在建設的中央創新區(CID)。截止2018年,國內已有廣州、西安、青島和南通明確提出建設中央創新區(CID)。
表3 國內正在建設的中央創新區(CID)

資料來源:中大咨詢產業研究院綜合整理
七、中國部分適合建設中央創新區(CID)的城市
中大咨詢產業研究院構建了CID評估指標體系,從國內30座城市中,篩選出適合建設中央創新區(CID)的城市。研究發現,國內一線城市和大部分二線城市均具有建設中央創新區(CID)的實力,應該大力發展中央創新區(CID),明確中央創新區(CID)定位。
研究將全國城市適合建設的CID類型分為具有全球影響力的CID(簡稱全球CID),比如,美國硅谷將科技創新影響力輻射到全球;具有國際影響力的CID(簡稱國際CID),比如,新竹科技園區;具有全國影響力的CID(簡稱全國CID),比如,目前武漢未來科技城將科技創新輻射到全國,未來有望輻射到世界范圍;具有地區影響力的CID(簡稱地區CID),比如,目前松山湖高新技術產業開發區的科技創新影響力已經輻射到國內部分地區,未來有望輻射到全國。城市CID的類別是動態變化的,隨著城市不斷創新發展,全國CID可能發展成為國際CID,國際CID可能晉級為全球CID。
表4 國內部分未明確提出但適合建設國際CID的城市

資料來源:中大咨詢產業研究院綜合整理
目前在國內,有一批尚未明確提出,但適合建設國際CID的城市,包括重慶、天津、蘇州、南京、無錫、長沙和鄭州等城市。這些城市2017年地區生產總值接近或超過10000億元以上,地區可支配的財力基本超過1000億元以上,擁有的高新技術企業數量大于1500家,已經具備建設國際CID的實力。
表5 國內部分未明確提出但適合建設全國CID的城市

資料來源:中大咨詢產業研究院綜合整理
適合建設全國CID的城市包括寧波、大連、濟南和合肥等。其中,寧波的2017年的經濟總量、可支配的財力和擁有的高新技術企業數量已貼近建設國際CID的標準,未來有望建立國際CID。大連、濟南和合肥2017年的地區生產總值為7000多億元,可支配的財力為600多億元,擁有的高新技術企業數量處于1700家以下。
表6 國內部分未明確提出但適合建設地區CID的城市

資料來源:中大咨詢產業研究院綜合整理
適合建設地區CID的城市包括煙臺、泉州、哈爾濱、福州、唐山、長春和常州等。與適合建設全國CID的城市相比,這些城市2017年可支配的財力和高新技術企業數量差距較大。但近年來,這些城市在大力打造戰略新興產業,提升經濟發展動力和活力,經濟轉型成效初顯,完全具備建設地區CID的條件。
八、中國部分適合建設區級中央創新區(區級CID)的城區
中大咨詢產業研究院將區級CID定義為一個城市行政區內高端創新要素的融合聚變區,高端創新人才匯聚區,創新活動極其活躍區,創新成果持續輸出和創新影響力最大的區域。
研究認為,具備建設區級CID實力的行政區,應該大力發展中央創新區(CID),成為科技創新的先行者。
表7 國內部分未明確提出但適合建設區級中央創新區(CID)的行政區

資料來源:各行政區2017年統計公報,中大咨詢產業研究院分析
中大咨詢產業研究院簡介
中大咨詢產業研究院是中國南方最大的管理咨詢公司——中大咨詢創辦的專業研究機構。該機構業務立足珠三角,面向全國,致力于為中國各級政府提供專業性的創新發展解決方案。
中大咨詢產業研究院研究領域涵蓋了創新規劃、創新政策和創新培訓等。近期研究成果包括《海珠創新島政策體系評估報告》、《琶洲中央創新區建設研究報告》和《中國城市中央創新區(CID)發展報告(2018)》等。中大咨詢產業研究院每年會定期發布《中國城市中央創新區(CID)發展報告》,為各級政府建言獻策。
中大咨詢產業研究院
2018年12月?
獲取完整版研究報告,請致電400-9933-161。