一、項目背景
大圣科技作為廣汽集團數字化轉型的核心團隊,為集團數字化轉型創造了重大業績。2021年7月,國有重點企業管理標桿創建行動標桿企業、標桿項目和標桿模式名單:大圣科技參與的廣汽集團數字化轉型項目(G計劃),作為廣東省唯一標桿項目入選!
二、項目痛點
·?缺乏頂層設計
·?缺乏數字化認知
·?缺乏對數字化實施路徑的正確理解
·?缺乏人才支撐
三、整體思路
1.?中大咨詢認為數字化能力中心建設既要關注頂層規劃,更注重落地實施,通過培養項目設計與實施、資源建 設、品牌打造、標準化運營等持續賦能
2.?規劃+建設+運營,讓數字化能力中心不再停留紙面,切實建設成為廣汽數字化人才成長平臺、數字變革助推平臺、數字文化傳遞平臺
3.?本次數字化能力中心建設以“金字塔模型”為整體建設思路,規劃+建設+運營多步并舉,快速出成效
四、項目全景圖
(一)數智領航項目全景圖
本項目將分為“訓前籌備-訓中實施-訓后總結”三個階段

(二)數智興航項目全景圖
本項目按照訓前籌備-訓中培訓-訓后總結模式進行實施安排管理,并結合訓戰模式設計知識競賽活動以及課題競賽活動

(三)“數智園丁”數字化講師隊伍建設項目全景圖
本次培訓通過閉環管理的方式明確內訓師培訓項目整體流程與培訓日程

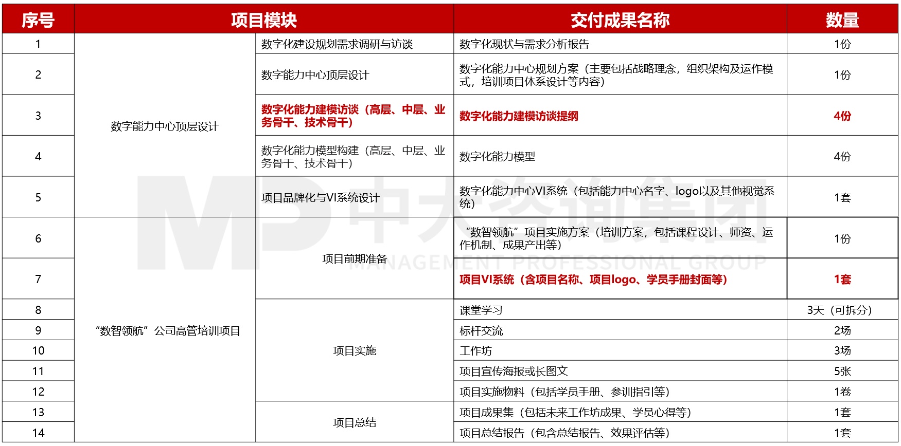
五、項目成果
